Linear Technology/Analog Devices DC862A-BBOARD EVAL FOR LTC3221EDC
Description
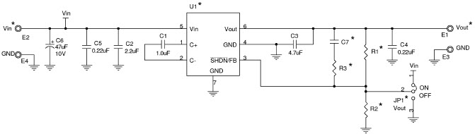
The Analog Devices DC862A-B, LTC3221-5 Demo Board is a micro-power regulated charge pump DC/DC converter designed to provide a reliable and efficient power supply for computers and peripherals. It features a wide input voltage range of 2.7V to 5.5V, and can output up to 5V at up to 500mA. The board also includes a low-noise, low-dropout linear regulator, allowing for a clean and stable output voltage. The board is designed to be easy to use and is ideal for applications such as powering microcontrollers, FPGAs, and other low-power devices. It is also suitable for use in battery-powered applications, as it can operate from a single cell Li-Ion battery.
Specifications
Linear Technology/Analog Devices technical specifications, attributes, parameters and parts with similar specifications to Linear Technology/Analog Devices .
- TypeParameter
- Lifecycle StatusPRODUCTION (Last Updated: 3 weeks ago)
- Factory Lead Time8 Weeks
- Number of Pins0
- Published2006
- Part StatusActive
- Moisture Sensitivity Level (MSL)1 (Unlimited)
- Base Part NumberLTC3221
- Voltage - Output5V
- Frequency - Switching600kHz
- Utilized IC / PartLTC3221-5
- Supplied ContentsBoard(s)
- Evaluation KitYes
- Board TypeFully Populated
- Main PurposeDC/DC, Step Up
- Outputs and Type1, Non-Isolated
- Regulator TopologyBoost
- RoHS StatusROHS3 Compliant
0 Similar Products Remaining
Technical Documents
Associated Products
| Part Number | Manufacturer | Description | Stock | RFQ |
|---|---|---|---|---|
| Analog Devices, Inc. | Switching Voltage Regulators LTC3221 - Micropower, Regulated Charge Pump in 2 x 2 DFN | 0 | RFQ |


Product
Brand
Articles
Tools














