Analog Devices DC2080AEnergy Harvesting (EH) Multi-Source Demo Board with Transducers
Description
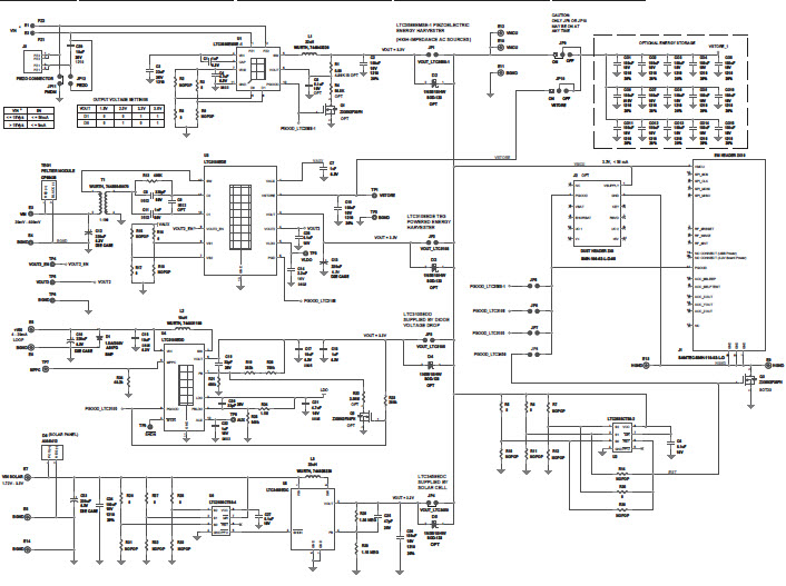
The Analog Devices DC2080A-A, DC2080A, Energy Harvesting (EH) Multi-Source Demo Board with Transducers, Power Management, and Wireless Connectivity is a comprehensive demonstration platform for energy harvesting applications. It is designed to enable users to quickly and easily evaluate the performance of energy harvesting solutions. The board features a variety of transducers, power management, and wireless connectivity options, allowing users to explore a wide range of energy harvesting applications. The board also includes a variety of software tools and reference designs to help users get started quickly. The board is ideal for applications such as wireless sensor networks, smart buildings, and industrial automation.


Product
Brand
Articles
Tools







