Linear Technology/Analog Devices DC2046A-BDEV BOARD FOR LT4276B/LT4321
Description
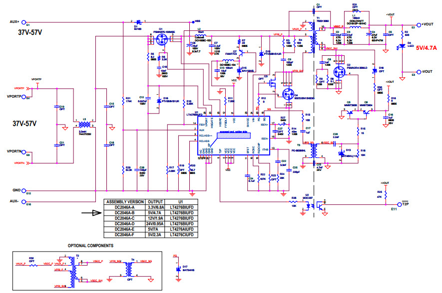
The Analog Devices DC2046A-B Demo Board is a powerful tool for evaluating the performance of the LT4276B/LT4321 PoE+ (25W, 5V/4.7A) PD with DC/DC and Ideal Diode Bridge. This demo board is designed to provide a complete solution for testing and evaluating the performance of the LT4276B/LT4321 PoE+ PD. It features a DC/DC converter and an ideal diode bridge, allowing for efficient power delivery and protection from reverse current. The board also includes a USB port for easy connection to a PC or other device. With its robust design and comprehensive features, the DC2046A-B Demo Board is an ideal choice for testing and evaluating the performance of the LT4276B/LT4321 PoE+ PD.
Specifications
Linear Technology/Analog Devices technical specifications, attributes, parameters and parts with similar specifications to Linear Technology/Analog Devices .
- TypeParameter
- Factory Lead Time8 Weeks
- Published2009
- Part StatusActive
- Moisture Sensitivity Level (MSL)1 (Unlimited)
- TypePower Management
- FunctionPower over Ethernet (PoE)
- Utilized IC / PartLT4276B, LT4321
- Supplied ContentsBoard(s)
- EmbeddedNo
- RoHS StatusROHS3 Compliant
0 Similar Products Remaining
Technical Documents
Associated Products
| Part Number | Manufacturer | Description | Stock | RFQ |
|---|---|---|---|---|
| Linear Technology/Analog Devices | IC POE CNTRL 1 CHANNEL 28QFN | 3000 | BUY |


Product
Brand
Articles
Tools














