Linear Technology/Analog Devices DC2047A-ADEMO BOARD FOR LT4276B/LT4321
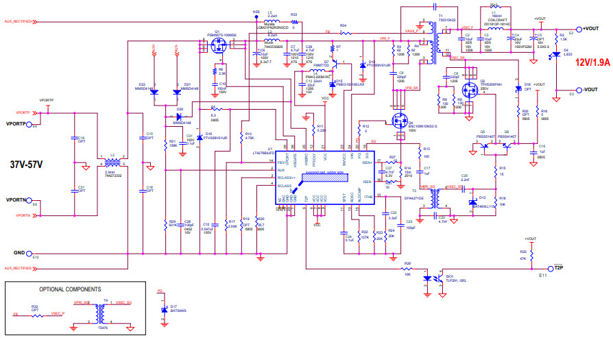
The Analog Devices DC2047A-A Demo Board is a powerful and versatile tool for evaluating the LT4276B/LT4321 PoE+ (25W, 12V/1.9A) PD with DC/DC, Ideal Diode Bridge, 9V-57V AUX, and Consumer Electronics. This demo board is designed to provide a comprehensive platform for testing and evaluating the performance of the LT4276B/LT4321 PoE+ PD. It features a DC/DC converter, ideal diode bridge, 9V-57V AUX, and consumer electronics. The DC/DC converter provides a regulated output voltage of 12V/1.9A, while the ideal diode bridge allows for efficient power transfer between the PoE+ PD and the consumer electronics. The 9V-57V AUX input allows for a wide range of input voltages, while the consumer electronics interface provides a convenient way to connect and control the PoE+ PD. The DC2047A-A Demo Board is an ideal tool for evaluating the performance of the LT4276B/LT4321 PoE+ PD.
- TypeParameter
- Factory Lead Time8 Weeks
- Lifecycle StatusPRODUCTION (Last Updated: 3 months ago)
- Number of Pins0
- Published2013
- Part StatusActive
- Moisture Sensitivity Level (MSL)1 (Unlimited)
- TypePower Management
- FunctionPower over Ethernet (PoE)
- Utilized IC / PartLT4276, LT4320, LT4321
- Supplied ContentsBoard(s)
- Secondary AttributesOn-Board LEDs, Test Points
- RoHS StatusNon-RoHS Compliant
| Part Number | Manufacturer | Description | Stock | RFQ |
|---|---|---|---|---|
| Linear Technology/Analog Devices | IC POE CNTRL 1 CHANNEL 28QFN | 3000 | BUY | |
| Toshiba Semiconductor and Storage | Transistor Output Optocouplers 50mA 80V Gen Purp 50mA 1 Circuit | 2002 | RFQ |


Product
Brand
Articles
Tools





















