Linear Technology/Analog Devices DC2584A-ADEMO BOARD FOR LT4295/LT4321
Description
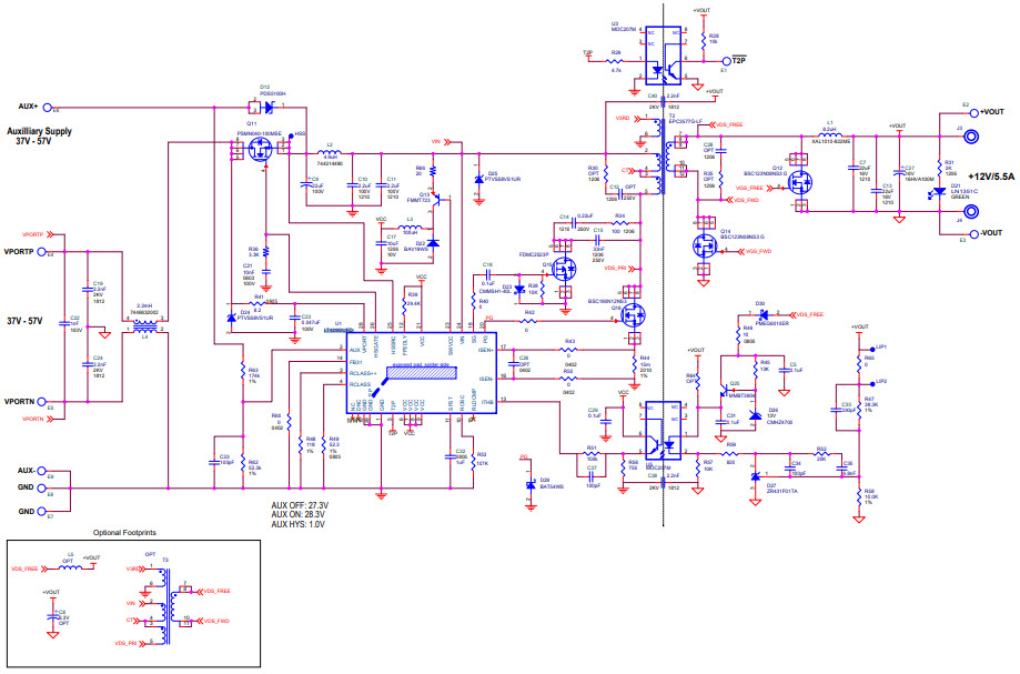
The Analog Devices DC2584A-A Demo Board is a powerful and versatile platform for evaluating the performance of the LT4295/LT4321 PoE++ (71W/12V/5.5A) PD with Forward DC/DC, Ideal Diode Bridge, and Consumer Electronics Loads. This board features a wide range of features, including a high-efficiency DC/DC converter, an ideal diode bridge, and a consumer electronics load. The board also includes a variety of test points and connectors for easy evaluation and testing. The DC2584A-A is an ideal platform for evaluating the performance of PoE++ systems and consumer electronics loads.
Specifications
Linear Technology/Analog Devices technical specifications, attributes, parameters and parts with similar specifications to Linear Technology/Analog Devices .
- TypeParameter
- Factory Lead Time8 Weeks
- Published2013
- Part StatusActive
- Moisture Sensitivity Level (MSL)1 (Unlimited)
- TypePower Management
- FunctionPower over Ethernet (PoE)
- Utilized IC / PartLT4295, LT4321
- Supplied ContentsBoard(s)
- EmbeddedNo
- Secondary AttributesOn-Board LEDs, Test Points
- RoHS StatusNon-RoHS Compliant
0 Similar Products Remaining
Technical Documents
Associated Products
| Part Number | Manufacturer | Description | Stock | RFQ |
|---|---|---|---|---|
| Diodes Incorporated | IC VREF SHUNT ADJ SOT23 | 2847 | RFQ |


Product
Brand
Articles
Tools























