Linear Technology/Analog Devices DC2046A-DDEV BOARD FOR LT4276B/LT4321
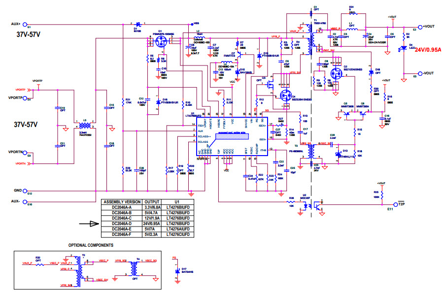
The Analog Devices DC2046A-D Demo Board is a powerful tool for evaluating the performance of the LT4276B/LT4321 PoE+ (25W, 24V/1A) PD with DC/DC and Ideal Diode Bridge. This demo board is designed to provide a complete solution for testing and evaluating the performance of the LT4276B/LT4321 PoE+ PD. It features a DC/DC converter and an ideal diode bridge, allowing for efficient power delivery and protection from reverse current. The board also includes a USB port for easy connection to a PC, as well as a variety of other features for testing and evaluating the performance of the LT4276B/LT4321 PoE+ PD. This demo board is an ideal solution for consumer electronics applications, providing a reliable and efficient way to test and evaluate the performance of the LT4276B/LT4321 PoE+ PD.
- TypeParameter
- Lifecycle StatusPRODUCTION (Last Updated: 3 months ago)
- Factory Lead Time8 Weeks
- Number of Pins0
- Published2009
- Part StatusActive
- Moisture Sensitivity Level (MSL)1 (Unlimited)
- TypePower Management
- FunctionPower over Ethernet (PoE)
- Utilized IC / PartLT4276B, LT4321
- Supplied ContentsBoard(s)
- Evaluation KitYes
- EmbeddedNo
- REACH SVHCNo SVHC
- RoHS StatusROHS3 Compliant
| Part Number | Manufacturer | Description | Stock | RFQ |
|---|---|---|---|---|
| Analog Devices, Inc. | 21 | RFQ |


Product
Brand
Articles
Tools














