Linear Technology/Analog Devices DC2475A-ADEMO BOARD FOR LT4295/LT4321
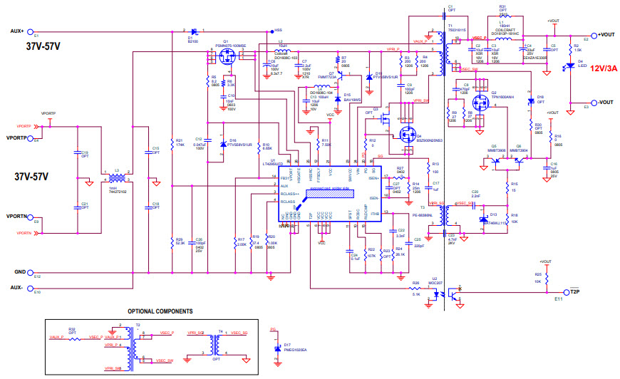
The Analog Devices DC2475A-A Demo Board is a powerful and versatile platform for evaluating the performance of the LT4295/LT4321 PoE++ (40W, 12V/3A) PD with Flyback DC/DC, Ideal Diode Bridge, and Consumer Electronics Loads. This board is designed to provide a comprehensive evaluation of the LT4295/LT4321 PoE++ PD, allowing users to quickly and easily evaluate the performance of the device in a variety of applications. The board features a wide range of features, including a high-efficiency flyback DC/DC converter, an ideal diode bridge, and a variety of consumer electronics loads. The board also includes a variety of test points and connectors for easy evaluation and debugging. The DC2475A-A Demo Board is an ideal platform for evaluating the performance of the LT4295/LT4321 PoE++ PD in a variety of applications.
- TypeParameter
- Lifecycle StatusPRODUCTION (Last Updated: 1 week ago)
- Factory Lead Time8 Weeks
- Number of Pins0
- Published2013
- Part StatusActive
- Moisture Sensitivity Level (MSL)1 (Unlimited)
- TypePower Management
- FunctionPower over Ethernet (PoE)
- Utilized IC / PartLT4295, LT4321
- Supplied ContentsBoard(s)
- EmbeddedNo
- Secondary AttributesOn-Board LEDs, Test Points
- RoHS StatusNon-RoHS Compliant


Product
Brand
Articles
Tools




















