Linear Technology/Analog Devices DC1418A-BLT6604-5 - DUAL MATCHED 5MHZ 4TH
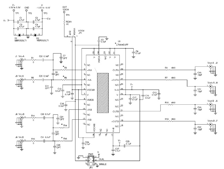
The Analog Devices DC1418A-B Demonstration Board is a versatile platform for evaluating the performance of the LT6604-5, a 5-MHz dual, matched, fully-differential low pass filter. This board is designed for use in communications and telecom applications, and provides a comprehensive set of features for testing and evaluating the filter's performance. The board includes a wide range of test points, allowing users to measure the filter's frequency response, gain, and phase characteristics. It also includes a variety of connectors for connecting to external test equipment, and a USB port for programming and controlling the filter. The board is also equipped with a graphical user interface, allowing users to quickly and easily configure the filter's parameters.
- TypeParameter
- Factory Lead Time8 Weeks
- Part StatusActive
- Moisture Sensitivity Level (MSL)1 (Unlimited)
- Amplifier TypeDifferential
- Voltage - Supply, Single/Dual (±)3V~11V ±1.5V~5.5V
- Utilized IC / PartLTC6604-5
- Supplied ContentsBoard(s)
- Board TypeFully Populated
- Channels per IC2 - Dual
- Current - Supply (Main IC)28mA
- RoHS StatusROHS3 Compliant


Product
Brand
Articles
Tools







