Linear Technology/Analog Devices DC962A-AEVAL BOARD FOR LT6600-2.5
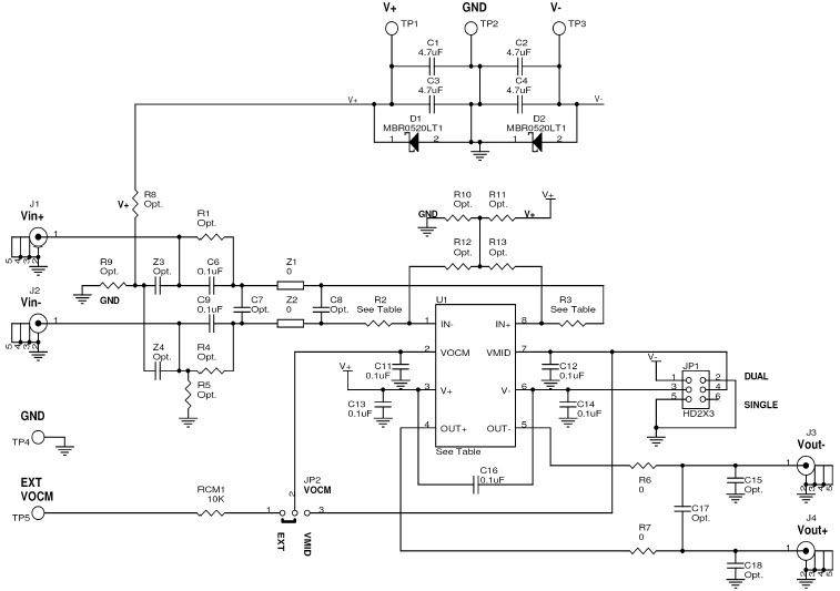
The Analog Devices DC962A-A Demonstration Board is a versatile platform for evaluating the performance of the LT6600-2.5, a 2.5-MHz Fully Differential low pass Filter. This board is designed for use in communications and telecom applications, and provides a comprehensive set of features for testing and evaluating the filter's performance. The board includes a wide range of test points, allowing users to measure the filter's frequency response, gain, and phase characteristics. Additionally, the board includes a variety of connectors and jumpers for connecting to external test equipment. The board also includes a power supply and a USB interface for easy connection to a PC. With its comprehensive set of features, the DC962A-A Demonstration Board is an ideal platform for evaluating the performance of the LT6600-2.5 filter.
- TypeParameter
- Lifecycle StatusPRODUCTION (Last Updated: 3 weeks ago)
- Factory Lead Time8 Weeks
- Number of Pins0
- Published2006
- Part StatusActive
- Moisture Sensitivity Level (MSL)1 (Unlimited)
- TypeFilter
- Base Part NumberLT6600
- FunctionLow Pass
- Utilized IC / PartLT6600-2.5
- Supplied ContentsBoard(s)
- Evaluation KitYes
- REACH SVHCNo SVHC
- RoHS StatusROHS3 Compliant


Product
Brand
Articles
Tools











