Linear Technology/Analog Devices DC1676ABOARD DEMO LTC4359
Description
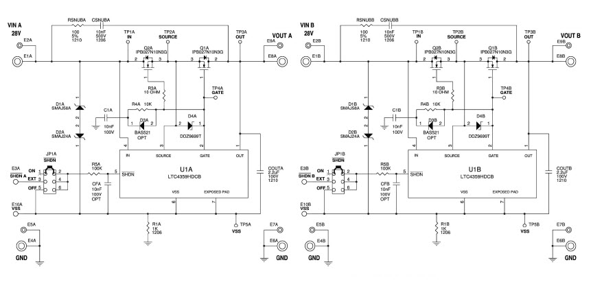
The Analog Devices DC1676A-A Demo Board is a versatile and powerful tool for automotive and transportation applications. It features the LTC4359HDCB, a 28 V, 20 A ideal diode and switch with reverse input protection. This board is designed to provide a reliable and efficient solution for automotive and transportation applications, allowing for easy testing and evaluation of the LTC4359HDCB. The board also includes a reverse input protection circuit, which helps protect the board from damage due to reverse input voltage. The DC1676A-A Demo Board is an ideal solution for automotive and transportation applications, providing a reliable and efficient solution for testing and evaluation.
Specifications
Linear Technology/Analog Devices technical specifications, attributes, parameters and parts with similar specifications to Linear Technology/Analog Devices .
- TypeParameter
- Lifecycle StatusPRODUCTION (Last Updated: 1 week ago)
- Factory Lead Time8 Weeks
- MountReverse
- Number of Pins0
- Published2012
- Part StatusActive
- Moisture Sensitivity Level (MSL)1 (Unlimited)
- TypePower Management
- FunctionORing Controller / Ideal Diode
- Operating Supply Voltage60V
- Utilized IC / PartLTC4359
- Supplied ContentsBoard(s)
- Evaluation KitYes
- Primary Attributes2-Channel (Dual)
- EmbeddedNo
- Secondary AttributesReverse Protection
- REACH SVHCNo SVHC
- RoHS StatusROHS3 Compliant
0 Similar Products Remaining


Product
Brand
Articles
Tools











