Microchip MIC4224YM EVMIC4224YM Evaluation Board
Description
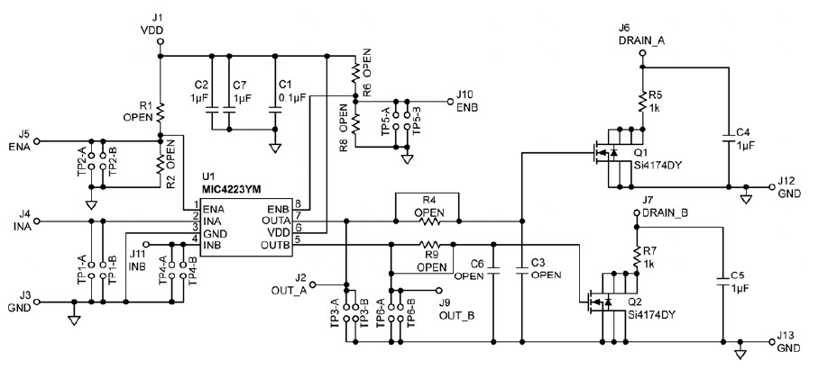
The Microchip Technology MIC4224YM-EV is an evaluation board for MOSFET power driver for motion motor control. It is designed to provide a platform for testing and evaluating the MIC4224YM motor control driver. The board features a MOSFET power driver, a motion motor control circuit, and a power supply circuit. It also includes a USB interface for programming and debugging. The board is ideal for applications such as motor control, robotics, and automation. It is also suitable for use in industrial, automotive, and consumer applications.


Product
Brand
Articles
Tools






