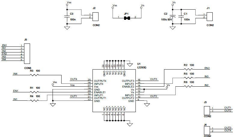
STMicroelectronics EVAL2293QBOARD DEMO FOR L2293Q 4CH DRIVER
The STMicroelectronics EVAL2293Q-Q Evaluation Board is a powerful tool for evaluating the performance of the MOSFET Power Driver for DC Motor, Motor Control. This board is designed to provide a complete solution for testing and evaluating the performance of the MOSFET Power Driver for DC Motor, Motor Control. It features a wide range of features, including a high-performance MOSFET driver, a high-current DC motor, a power supply, and a variety of test points. The board also includes a comprehensive set of software tools for configuring and testing the MOSFET Power Driver for DC Motor, Motor Control. The board is designed to be easy to use and provides a comprehensive set of features for testing and evaluating the performance of the MOSFET Power Driver for DC Motor, Motor Control.
- TypeParameter
- Part StatusActive
- Moisture Sensitivity Level (MSL)1 (Unlimited)
- TypePower Management
- FunctionMotor Controller/Driver
- Operating Supply Voltage36V
- Output Current600mA
- Utilized IC / PartL2293Q
- Supplied ContentsBoard(s)
- Evaluation KitYes
- Primary AttributesMotors (Stepper)
- EmbeddedNo
- Secondary Attributes4 Channel Driver With Integrated Diodes
- REACH SVHCNo SVHC
- RoHS StatusROHS3 Compliant
- Lead FreeLead Free
| Part Number | Manufacturer | Description | Stock | RFQ |
|---|---|---|---|---|
| Analog Devices Inc. | IC SWITCH SPDT 2:1 MUX 8-LFCSP | 2425 | RFQ | |
| Analog Devices Inc. | RF Switch SPDT 0MHz to 4GHz 34dB 8-Pin MSOP T/R | 3588 | BUY | |
| Analog Devices Inc. | RF Switch SPDT 0MHz to 4GHz 34dB 8-Pin MSOP T/R | 2500 | BUY | |
| Analog Devices Inc. | ANALOG DEVICES ADG918BRMZAnalogue Switch, SPDT, 1 Channels, 1.65V to 2.75V, MSOP, 8 Pins | 228 | RFQ | |
| Analog Devices Inc. | IC SWITCH SPDT 2:1 MUX 8MSOP | 1000 | BUY | |
| Analog Devices Inc. | RF Switch SPDT 0MHz to 4GHz 36dB 8-Pin LFCSP EP T/R | 3595 | BUY |


Product
Brand
Articles
Tools















