Linear Technology/Analog Devices DC2307AEVAL BOARD FOR LT1910
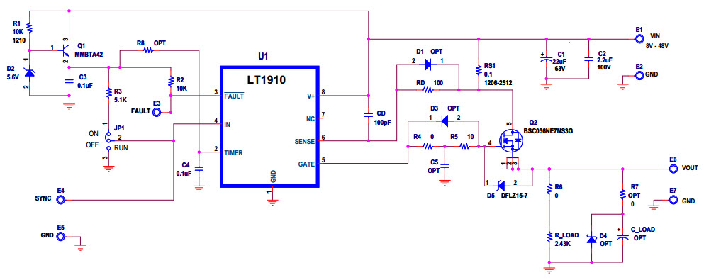
The Analog Devices DC2307A-A, DC2307A Demo Board is a versatile platform for automotive and transportation applications. It features the LT1910ES8 Protected High Side MOSFET Driver, which provides a high level of protection against over-voltage, over-current, and short-circuit conditions. The board also includes a wide range of features, such as adjustable current limit, adjustable dead time, and adjustable slew rate. The board is designed to be used with a wide range of automotive and transportation applications, such as powertrain, body electronics, and safety systems. The board is also designed to be used with a wide range of power sources, such as 12V, 24V, and 48V. The board is also designed to be used with a wide range of MOSFETs, such as N-channel, P-channel, and logic-level MOSFETs.
- TypeParameter
- Lifecycle StatusPRODUCTION (Last Updated: 2 weeks ago)
- Factory Lead Time8 Weeks
- Number of Pins0
- Published2011
- Part StatusActive
- Moisture Sensitivity Level (MSL)1 (Unlimited)
- TypePower Management
- FunctionHigh Side Driver (External FET)
- Utilized IC / PartLT1910
- Supplied ContentsBoard(s)
- Evaluation KitYes
- Primary AttributesShort-Circuit Protection
- EmbeddedNo
- RoHS StatusROHS3 Compliant


Product
Brand
Articles
Tools










