ON Semiconductor NCV7240GEVKPower Management IC Development Tools Automotive 8-Channel Low Side Driver EVK
Description
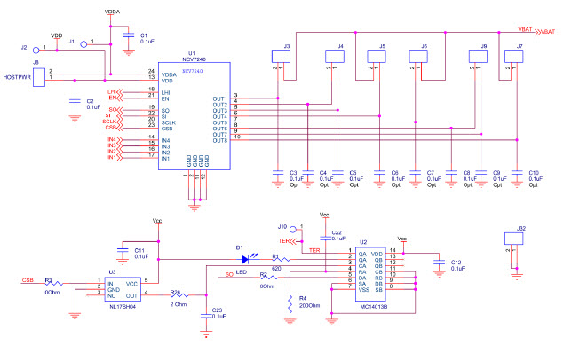
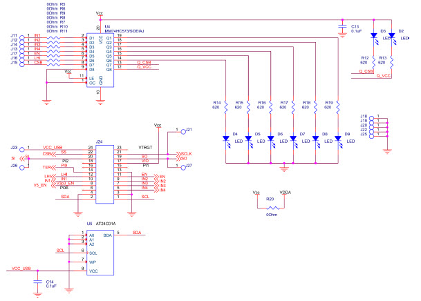
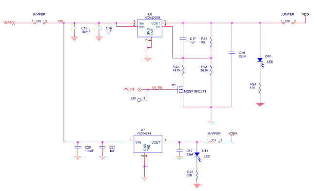
The ON Semiconductor NCV7240GEVK-GEVK is an evaluation board for the NCV7240 Automotive 8-Channel Low Side Driver. This board is designed for use in automotive and transportation applications, and is capable of driving up to 8 low side loads with a maximum current of 2A per channel. It features a wide operating voltage range of 4.5V to 18V, and is protected against over-temperature, over-current, and short-circuit conditions. The board also includes a variety of diagnostic and protection features, such as a thermal shutdown, open load detection, and a fault indicator. The NCV7240GEVK-GEVK is an ideal solution for automotive and transportation applications that require reliable and efficient low side driver solutions.


Product
Brand
Articles
Tools












