Linear Technology/Analog Devices DC1059ADEV BOARD FOR LT4416
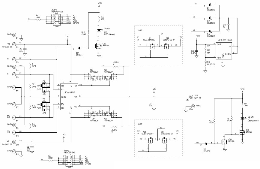
The Analog Devices DC1059A-A, DC1059A, Demo Board for the LTC4416EMS Dual Power Path Controller, Automotive and Transportation is a versatile demonstration board designed to showcase the capabilities of the LTC4416EMS Dual Power Path Controller. This board is ideal for automotive and transportation applications, as it allows for the efficient management of power sources and loads. It features two power paths, each with its own input and output, allowing for the simultaneous management of two power sources. The board also includes a variety of protection features, such as over-voltage, over-current, and short-circuit protection, to ensure reliable operation. Additionally, the board includes a graphical user interface (GUI) for easy configuration and monitoring. With its robust features and intuitive design, the DC1059A-A is an ideal solution for automotive and transportation applications.
- TypeParameter
- Lifecycle StatusPRODUCTION (Last Updated: 2 weeks ago)
- Factory Lead Time8 Weeks
- Number of Pins0
- SeriesPowerPath™
- Published2007
- Part StatusActive
- Moisture Sensitivity Level (MSL)1 (Unlimited)
- TypePower Management
- FunctionORing Controller / Ideal Diode
- Utilized IC / PartLTC4416
- Supplied ContentsBoard(s)
- Evaluation KitYes
- Primary Attributes2-Channel (Dual)
- EmbeddedNo
- Secondary AttributesOn-Board LEDs
- RoHS StatusROHS3 Compliant
| Part Number | Manufacturer | Description | Stock | RFQ |
|---|---|---|---|---|
| Analog Devices, Inc. | 0 | RFQ | ||
| Analog Devices, Inc. | LDO Voltage Regulators LT3014B - 20mA, 3V to 80V Low Dropout Micropower Linear Regulato | 0 | RFQ |


Product
Brand
Articles
Tools











