Linear Technology/Analog Devices DC2039ALTC4015 DEMO BRD
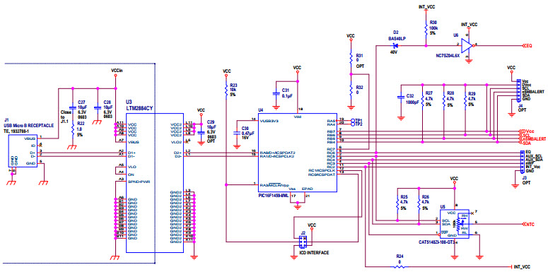
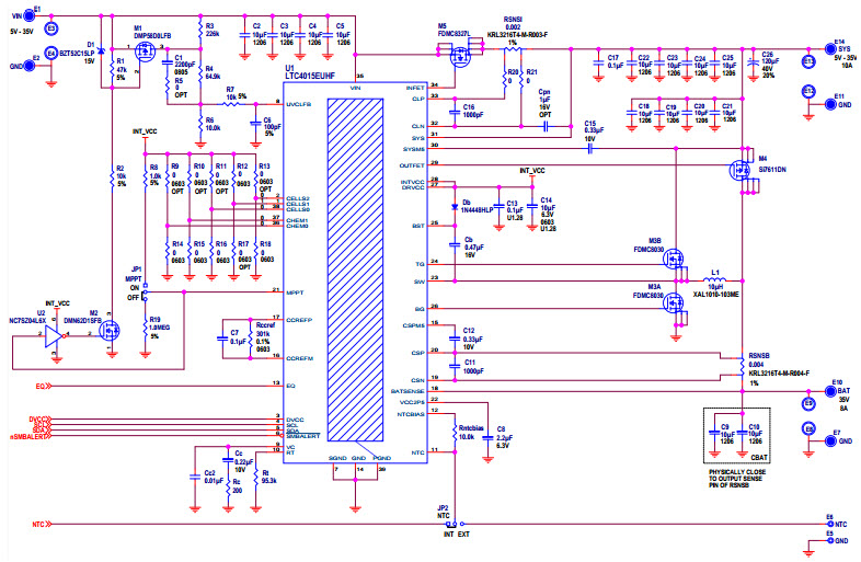
The Analog Devices DC2039A-A Demo Board for LTC4015EUHF Multi-chemistry Buck Battery Charger with Digital Telemetry System, Lighting and USB Power Delivery is a versatile and powerful solution for charging a variety of battery chemistries. It features a wide input voltage range of 4.5V to 28V, allowing it to be used with a variety of power sources. The board also includes a digital telemetry system, allowing for real-time monitoring of the charging process. Additionally, the board includes a USB power delivery port, allowing for fast charging of USB-compatible devices. Finally, the board includes a lighting system, allowing for easy visual indication of the charging status. The DC2039A-A is an ideal solution for charging a variety of battery chemistries in a variety of applications.
- TypeParameter
- Factory Lead Time8 Weeks
- Part StatusActive
- Moisture Sensitivity Level (MSL)1 (Unlimited)
- TypePower Management
- FunctionBattery Charger
- Utilized IC / PartLTC4015
- Supplied ContentsBoard(s)
- Secondary AttributesGraphical User Interface
- RoHS StatusROHS3 Compliant
| Part Number | Manufacturer | Description | Stock | RFQ |
|---|---|---|---|---|
| Analog Devices, Inc. | 0 | RFQ | ||
| Microchip Technology | MICROCHIP - 24LC025-I/ST - SERIAL EEPROM, 2KBIT, 400KHZ, TSSOP-8 | 25 | RFQ | |
| Analog Devices, Inc. | 0 | RFQ | ||
| Analog Devices, Inc. | 0 | RFQ | ||
| Analog Devices, Inc. | 0 | RFQ |


Product
Brand
Articles
Tools















