Analog Devices DC2386A-A
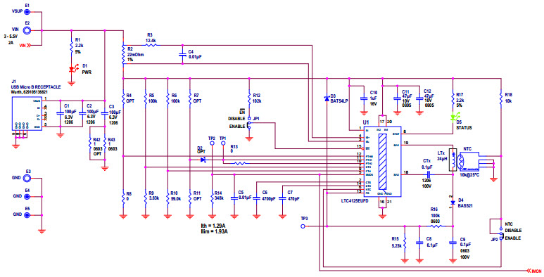
The Analog Devices DC2386A-A Demonstration Kit for LTC4125EUFD and LTC4120EUD-4.2 Wireless Power Transfer Battery Charger, Instrumentation and Measurement is a comprehensive development platform for evaluating and demonstrating the capabilities of the LTC4125EUFD and LTC4120EUD-4.2 wireless power transfer battery charger ICs. The kit includes a DC power supply, a USB-C power delivery (PD) source, a USB-C PD sink, a wireless power transfer (WPT) transmitter, a WPT receiver, and a set of test points and connectors for easy access to the ICs’ pins. The kit also includes a set of evaluation boards, a user guide, and a software package for configuring and monitoring the ICs. The kit is designed to enable users to quickly and easily evaluate the performance of the LTC4125EUFD and LTC4120EUD-4.2 ICs in a variety of applications.


Product
Brand
Articles
Tools



















