Microchip Technology MCP73871EVEVALUATION BOARD FOR MCP73871
Description
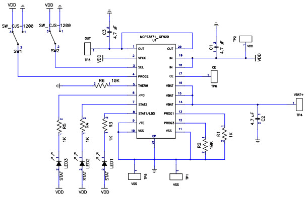
The Microchip Technology MCP73871EV-EV Evaluation Board is a consumer electronics device designed to provide a convenient platform for evaluating the MCP73871 Li-Ion Battery Charger. This board is equipped with a USB Type-C connector, allowing for easy connection to a PC or other device for programming and monitoring. The board also features a 3.3V regulator, a power switch, and a status LED. The MCP73871EV-EV Evaluation Board is an ideal tool for evaluating the performance of the MCP73871 Li-Ion Battery Charger in a variety of consumer electronics applications.
Specifications
Microchip Technology technical specifications, attributes, parameters and parts with similar specifications to Microchip Technology .
- TypeParameter
- Factory Lead Time14 Weeks
- Published2008
- Part StatusActive
- Moisture Sensitivity Level (MSL)1 (Unlimited)
- TypePower Management
- Base Part NumberMCP73871
- FunctionBattery Charger
- Operating Supply Voltage6V
- Utilized IC / PartMCP73871
- Supplied ContentsBoard(s)
- Evaluation KitYes
- Primary AttributesLi-Ion / Li-Pol (1 Cell)
- EmbeddedNo
- Secondary AttributesOn-Board LEDs
- RoHS StatusROHS3 Compliant
- Radiation HardeningNo
- REACH SVHCNo SVHC
0 Similar Products Remaining
Technical Documents
Associated Products
| Part Number | Manufacturer | Description | Stock | RFQ |
|---|---|---|---|---|
| Maxim Integrated | IC REG LIN POS ADJ 500MA 8UMAX | 0 | RFQ | |
| Abracon LLC | CRYSTAL 12.0000MHZ 18PF SMD | 0 | RFQ |


Product
Brand
Articles
Tools























