Linear Technology/Analog Devices DC1969A-BBOARD EVAL FOR LTC4120
Description
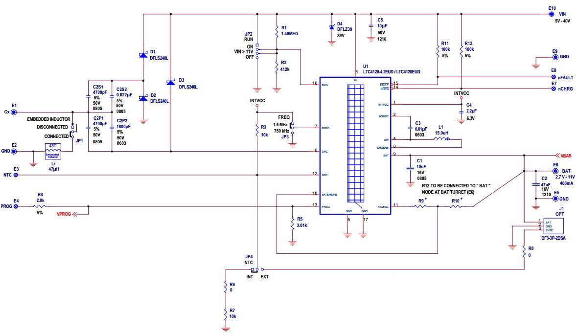
The Analog Devices DC1969A-B Demonstration Board is a powerful and versatile tool for consumer electronics applications. It features the LTC4120 Wireless Power Receiver and 400-mA Buck Battery Charger, allowing for efficient and reliable wireless charging of consumer electronics devices. The board also includes a variety of other features, such as a USB port, a DC/DC converter, and a power switch. This board is ideal for prototyping and testing consumer electronics applications, and is a great way to quickly and easily evaluate the performance of the LTC4120 Wireless Power Receiver and 400-mA Buck Battery Charger.
Specifications
Linear Technology/Analog Devices technical specifications, attributes, parameters and parts with similar specifications to Linear Technology/Analog Devices .
- TypeParameter
- Published2015
- Part StatusObsolete
- Moisture Sensitivity Level (MSL)1 (Unlimited)
- TypePower Management
- Base Part NumberLTC4120
- FunctionWireless Power Supply/Charging
- Utilized IC / PartLTC4120
- Supplied ContentsBoard(s)
- Primary AttributesReceiver
- EmbeddedNo
- Secondary AttributesOn-Board LEDs
0 Similar Products Remaining
Technical Documents
Associated Products
| Part Number | Manufacturer | Description | Stock | RFQ |
|---|---|---|---|---|
| Analog Devices, Inc. | 2648 | RFQ |


Product
Brand
Articles
Tools




















