Linear Technology/Analog Devices DC1229B-ALT3650EDD-4.2 DEMO BOARD - HIGH
Description
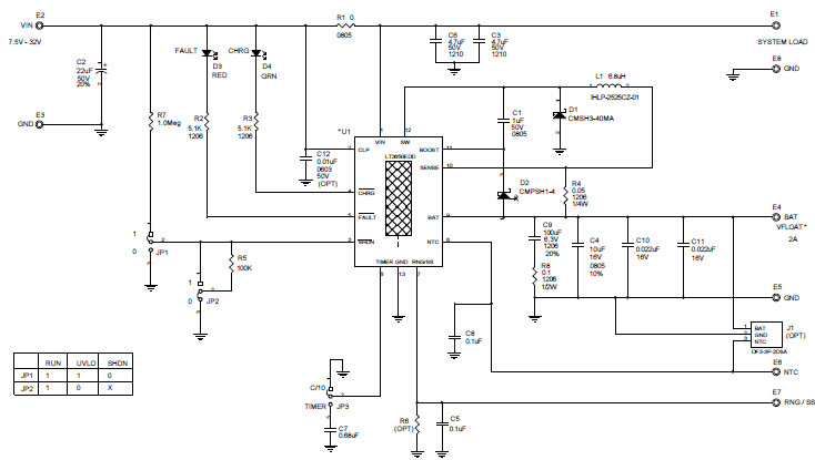
The Analog Devices DC1229B-A, LT3650EDD-4.2 Demo Board is a high voltage, 2 Amp monolithic Li-Ion battery charger designed for automotive and transportation applications. It features a wide input voltage range of 4.5V to 28V, and is capable of charging a single cell Li-Ion battery with up to 2A of current. The board also includes a power path management circuit, allowing for simultaneous charging and discharging of the battery. The board is designed to be used with the LT3650EDD-4.2 IC, and is capable of charging a wide variety of Li-Ion batteries, including those used in automotive and transportation applications.
Specifications
Linear Technology/Analog Devices technical specifications, attributes, parameters and parts with similar specifications to Linear Technology/Analog Devices .
- TypeParameter
- Factory Lead Time8 Weeks
- Part StatusActive
- Moisture Sensitivity Level (MSL)1 (Unlimited)
- TypePower Management
- FunctionBattery Charger
- Utilized IC / PartLT3650
- Supplied ContentsBoard(s)
- EmbeddedNo
- RoHS StatusROHS3 Compliant
0 Similar Products Remaining
Technical Documents


Product
Brand
Articles
Tools








