Linear Technology/Analog Devices DC1688AEVAL BOARD BATT CHARGER LT3652
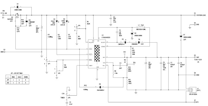
The Analog Devices DC1688A-A, LT3652HVEDD Demo Board, Power Tracking 2A Battery Charger is a versatile automotive and transportation power solution designed to provide reliable and efficient charging for a variety of applications. This demo board features a high-efficiency, low-noise, and low-ripple power tracking 2A battery charger with a wide input voltage range of 4.5V to 40V. It is capable of charging a wide range of battery chemistries, including Li-Ion, LiFePO4, NiMH, and Lead Acid. The board also includes a wide range of protection features, such as over-voltage, over-current, and short-circuit protection, as well as thermal shutdown. This demo board is ideal for automotive and transportation applications, providing a reliable and efficient power solution.
- TypeParameter
- Lifecycle StatusPRODUCTION (Last Updated: 4 weeks ago)
- Factory Lead Time8 Weeks
- Number of Pins0
- Published2010
- Part StatusActive
- Moisture Sensitivity Level (MSL)1 (Unlimited)
- TypePower Management
- Base Part NumberLT3652
- FunctionBattery Charger
- Utilized IC / PartLT3652HV
- Supplied ContentsBoard(s)
- Evaluation KitYes
- RoHS StatusROHS3 Compliant


Product
Brand
Articles
Tools










