Microchip Technology MCP73213EV-2SOVPBOARD EVAL BATT CHARGER MCP73213
Description
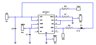
The Microchip Technology MCP73213EV-2SOVP is a 2-cell, lithium-ion/lithium-polymer battery charger designed for digital camcorders, audio players, and other portable devices. It features a wide input voltage range of 4.5V to 16V, allowing it to be used with a variety of power sources. The charger also has a high-efficiency synchronous buck converter, which helps to reduce power consumption and heat dissipation. Additionally, it has an integrated safety timer and over-voltage protection, ensuring that your device is safe from overcharging. The MCP73213EV-2SOVP is a reliable and efficient charger for your digital camcorder, audio player, or other portable device.
Specifications
Microchip Technology technical specifications, attributes, parameters and parts with similar specifications to Microchip Technology .
- TypeParameter
- Factory Lead Time14 Weeks
- Published2009
- Part StatusActive
- Moisture Sensitivity Level (MSL)1 (Unlimited)
- TypePower Management
- Max Operating Temperature85°C
- Min Operating Temperature-40°C
- Base Part NumberMCP73213
- FunctionBattery Charger
- Operating Supply Voltage9V
- Utilized IC / PartMCP73213
- Supplied ContentsBoard(s)
- Evaluation KitYes
- Primary AttributesLi-Ion / Li-Pol (2 Cells)
- EmbeddedNo
- Secondary AttributesSafety Timer, Thermal Protection, Automatic Charge Termination and Recharge
- REACH SVHCNo SVHC
- Radiation HardeningNo
- RoHS StatusROHS3 Compliant
0 Similar Products Remaining
Technical Documents
Associated Products
| Part Number | Manufacturer | Description | Stock | RFQ |
|---|---|---|---|---|
| Infineon Technologies | Trans GP BJT NPN 4V 0.05A 4-Pin TSFP T/R | 250 | BUY |


Product
Brand
Articles
Tools













