Maxim Integrated MAX77651EVKIT#EVAL BATTERY CHRGR MAX77651
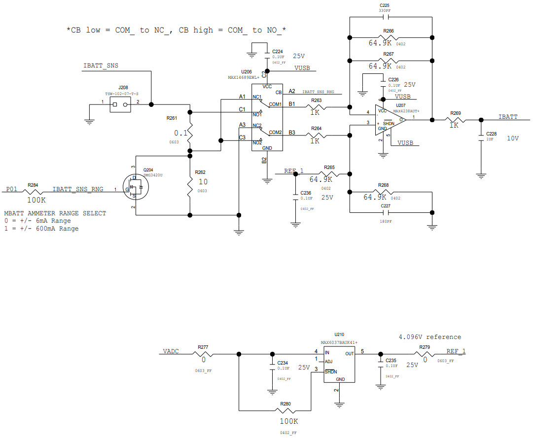
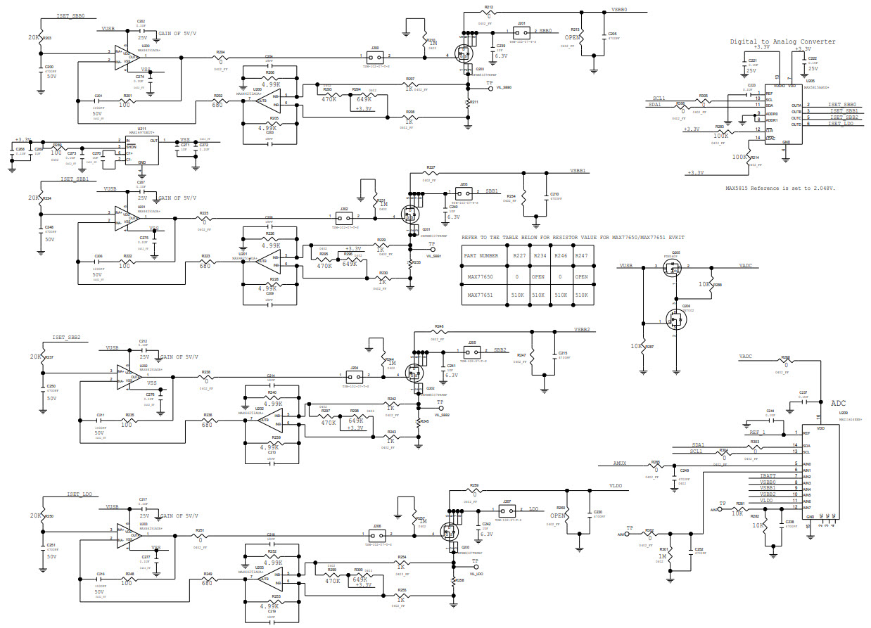
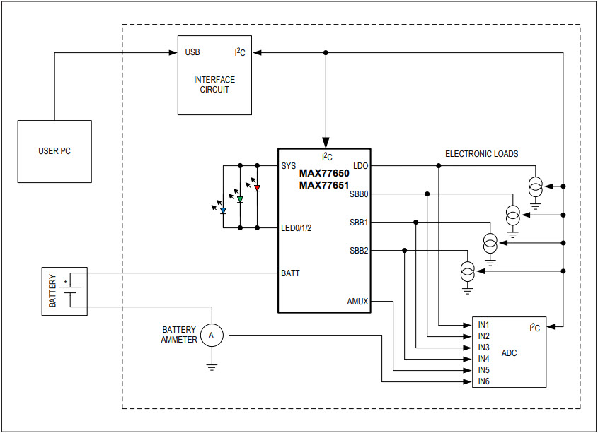
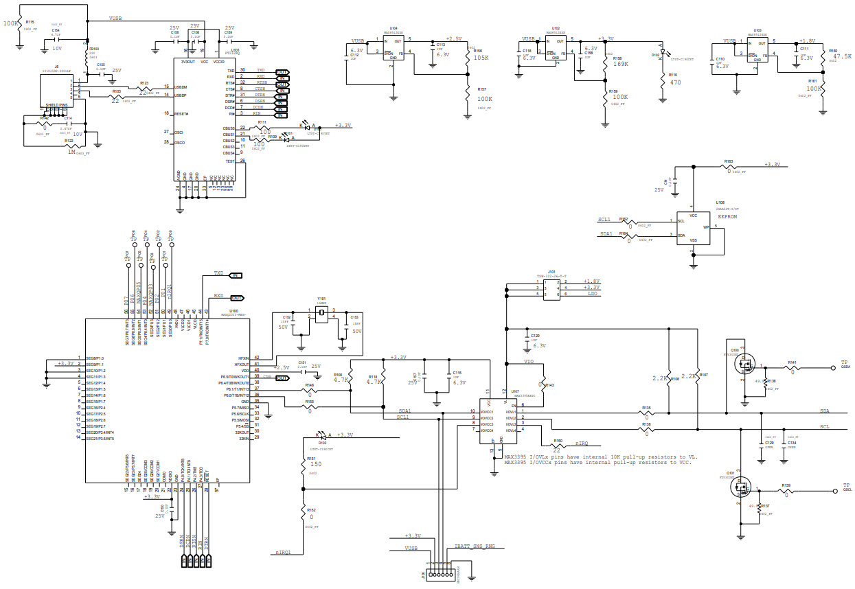
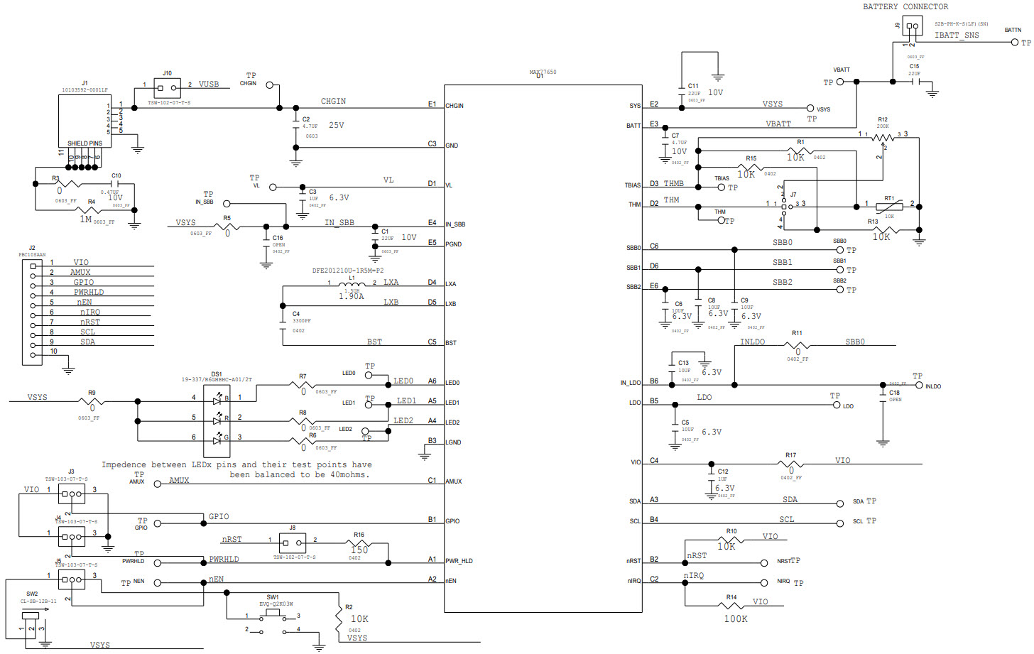
The MAX77651EVKIT-EVKIT# is an evaluation kit for the MAX77651 ultra-low power PMIC with 3-output SIMO and power path charger for small Li+, consumer electronics, wearables, and IoT applications. This kit includes a MAX77651EVKIT# board, a USB cable, and a Li+ battery. The MAX77651EVKIT# board features a MAX77651 PMIC, a Li+ battery charger, a 3-output SIMO buck-boost regulator, and a power path charger. The MAX77651 PMIC provides a low-power solution for consumer electronics, wearables, and IoT applications, with a wide input voltage range of 2.7V to 5.5V and a low quiescent current of only 1.2µA. The Li+ battery charger supports a wide range of battery capacities from 100mAh to 2000mAh, and the 3-output SIMO buck-boost regulator provides up to 1.5A of output current. The power path charger allows for simultaneous charging of the Li+ battery and the system load. This evaluation kit is ideal for evaluating the performance of the MAX77651 PMIC and its associated components.
- TypeParameter
- Factory Lead Time6 Weeks
- Published2017
- Part StatusActive
- Moisture Sensitivity Level (MSL)1 (Unlimited)
- TypePower Management
- FunctionBattery Charger
- Utilized IC / PartMAX77651
- Supplied ContentsBoard(s)
- EmbeddedNo
- Secondary AttributesGraphical User Interface, I2C Interface
- RoHS StatusNon-RoHS Compliant
- MAX77650-51 Eval Kit
- MAX77650,51 Datasheet
- SIMO Switching Regulators: Extending Battery Life
- MAX77650,51 Programmers Guide
- How a SIMO PMIC Enhances Power Efficiency for Wearable IOT Designs
- How to Get Longer Battery Life for Wearables with a SIMO Power Converter Architecture
- MAX77651EVKIT%23-Maxim-Integrated-datasheet-83128143.pdf
- Maxim-Integrated-company-65.pdf
| Part Number | Manufacturer | Description | Stock | RFQ |
|---|---|---|---|---|
| Kyocera International Inc. Electronic Components | Crystals AEC-Q200 16000kHz 8pF 3.2x2.5mm | 0 | RFQ | |
| Maxim Integrated | Switching Regulator/Controller, 0.06A, CMOS, PDSO6, | 0 | RFQ | |
| Microchip Technology | MICROCHIP - 24AA02T-I/OT - EEPROM, 2 Kbit, 256 x 8bit, Serial I2C (2-Wire), 400 kHz, SOT-23, 5 Pins | 6000 | RFQ | |
| Microchip Technology | 2K 256X8 1.8V SERIAL EE IND | 0 | RFQ |


Product
Brand
Articles
Tools

































