Linear Technology/Analog Devices DC2769A-B-KITLTC4124 LOW POWER 25MA DEMO BOAR
Description
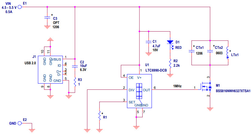
The Analog Devices DC2769A-B-KIT is a demonstration kit for the LTC6990/LTC4124 25mA Wireless Li-Ion Charger. This kit provides a complete platform for evaluating the performance of the LTC6990/LTC4124 charger. It includes a DC2769A-B-KIT board, a USB-to-I2C adapter, and a USB cable. The board features a USB-powered Li-Ion battery charger, a wireless receiver, and a wireless transmitter. It also includes a set of instrumentation and measurement components, such as a current sense resistor, a voltage sense resistor, and a voltage divider. The kit also includes a set of software tools for configuring and monitoring the charger. This kit is ideal for evaluating the performance of the LTC6990/LTC4124 charger in a variety of applications.
Specifications
Linear Technology/Analog Devices technical specifications, attributes, parameters and parts with similar specifications to Linear Technology/Analog Devices .
- TypeParameter
- Factory Lead Time8 Weeks
- Part StatusActive
- Moisture Sensitivity Level (MSL)1 (Unlimited)
- RoHS StatusROHS3 Compliant
0 Similar Products Remaining


Product
Brand
Articles
Tools














