MikroElektronika MIKROE-3348CHARGER 8 CLICK
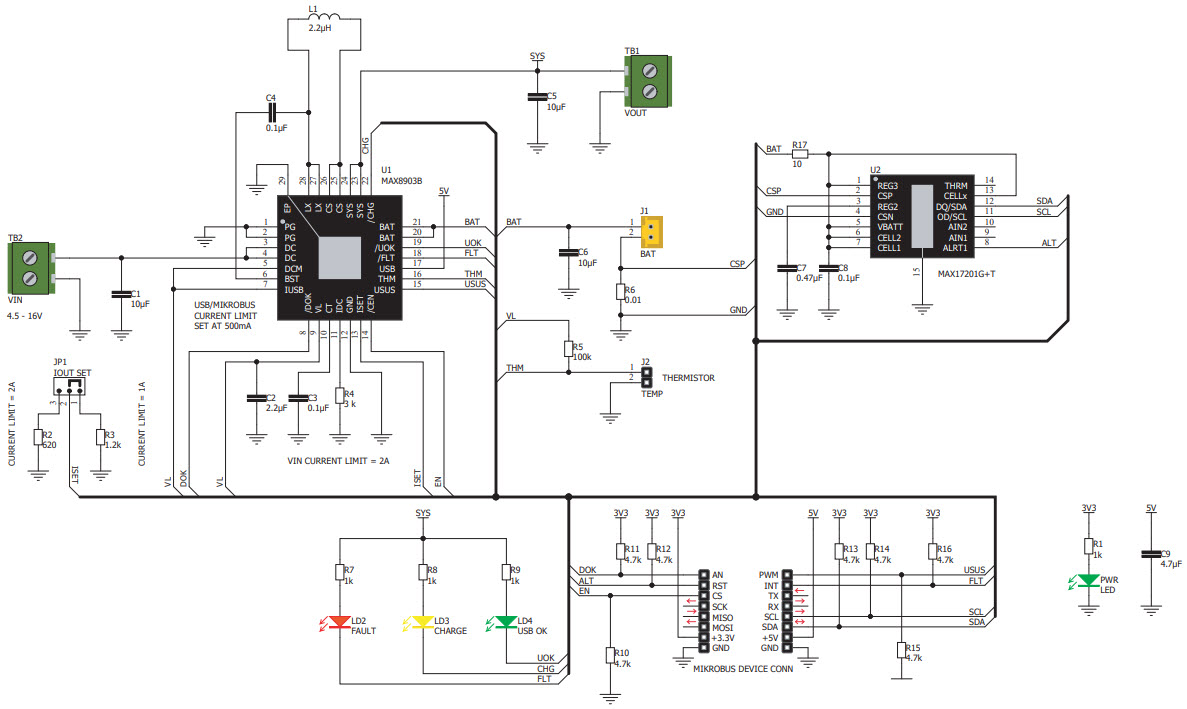
The MikroElektronika MIKROE-3348 Charger 8 Click Board is an advanced power management solution for Li-Ion batteries. It features an intelligent battery charger, system power manager, and battery fuel gauge. The charger is capable of charging a single-cell Li-Ion battery with up to 8A of current, and can be configured to charge at different voltages and currents. The system power manager allows for the monitoring and control of the battery's voltage and current, and can be used to protect the battery from overcharging and over-discharging. The battery fuel gauge provides an accurate estimate of the remaining battery capacity, and can be used to optimize the charging and discharging of the battery. The Charger 8 Click Board is an ideal solution for applications that require reliable and efficient power management.
- TypeParameter
- Factory Lead Time8 Weeks
- Part StatusActive
- Moisture Sensitivity Level (MSL)1 (Unlimited)
- TypePower Management
- FunctionBattery Charger
- Utilized IC / PartMAX8903B, MAX17201
- ContentsBoard(s)
- PlatformmikroBUS™ Click™
- RoHS StatusROHS3 Compliant
| Part Number | Manufacturer | Description | Stock | RFQ |
|---|---|---|---|---|
| Texas Instruments | Audio Amp Speaker 1-CH Mono/2-CH Stereo 18.5W Class-D 28-Pin HTSSOP EP T/R | 2112 | RFQ |


Product
Brand
Articles
Tools




















