Maxim Integrated MAX8971EVKIT#EVAL KIT MAX8971 (SWITCH-MODE LI
Description
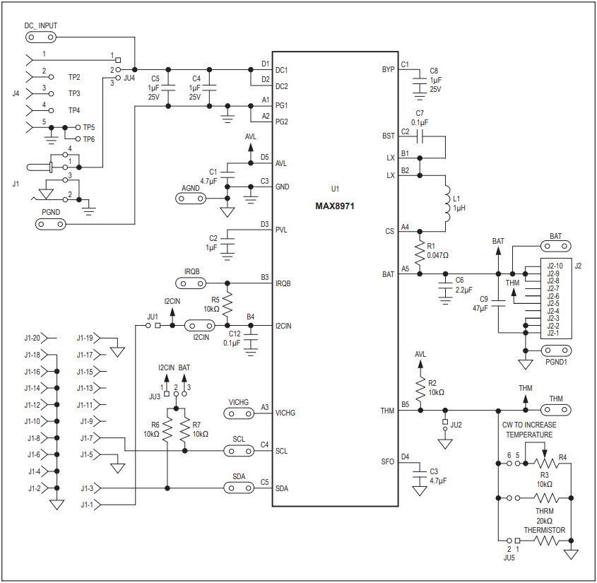
The MAX8971EVKIT-EVKIT# is an evaluation kit for the MAX8971, the industry's smallest 1.55A 1-cell Li+ DC-DC charger. This kit is designed for video and imaging applications, and includes a MAX8971 evaluation board, a USB cable, and a power supply. The MAX8971 is a high-efficiency, low-noise, and low-cost DC-DC charger that is ideal for powering cameras, camcorders, and other video and imaging devices. The evaluation board features a USB port for easy connection to a PC, and a power supply for testing the MAX8971. The kit also includes a comprehensive user guide and software for testing and evaluating the MAX8971.
Specifications
Maxim Integrated technical specifications, attributes, parameters and parts with similar specifications to Maxim Integrated .
- TypeParameter
- Factory Lead Time6 Weeks
- Part StatusActive
- Moisture Sensitivity Level (MSL)1 (Unlimited)
- RoHS StatusNon-RoHS Compliant
0 Similar Products Remaining


Product
Brand
Articles
Tools








