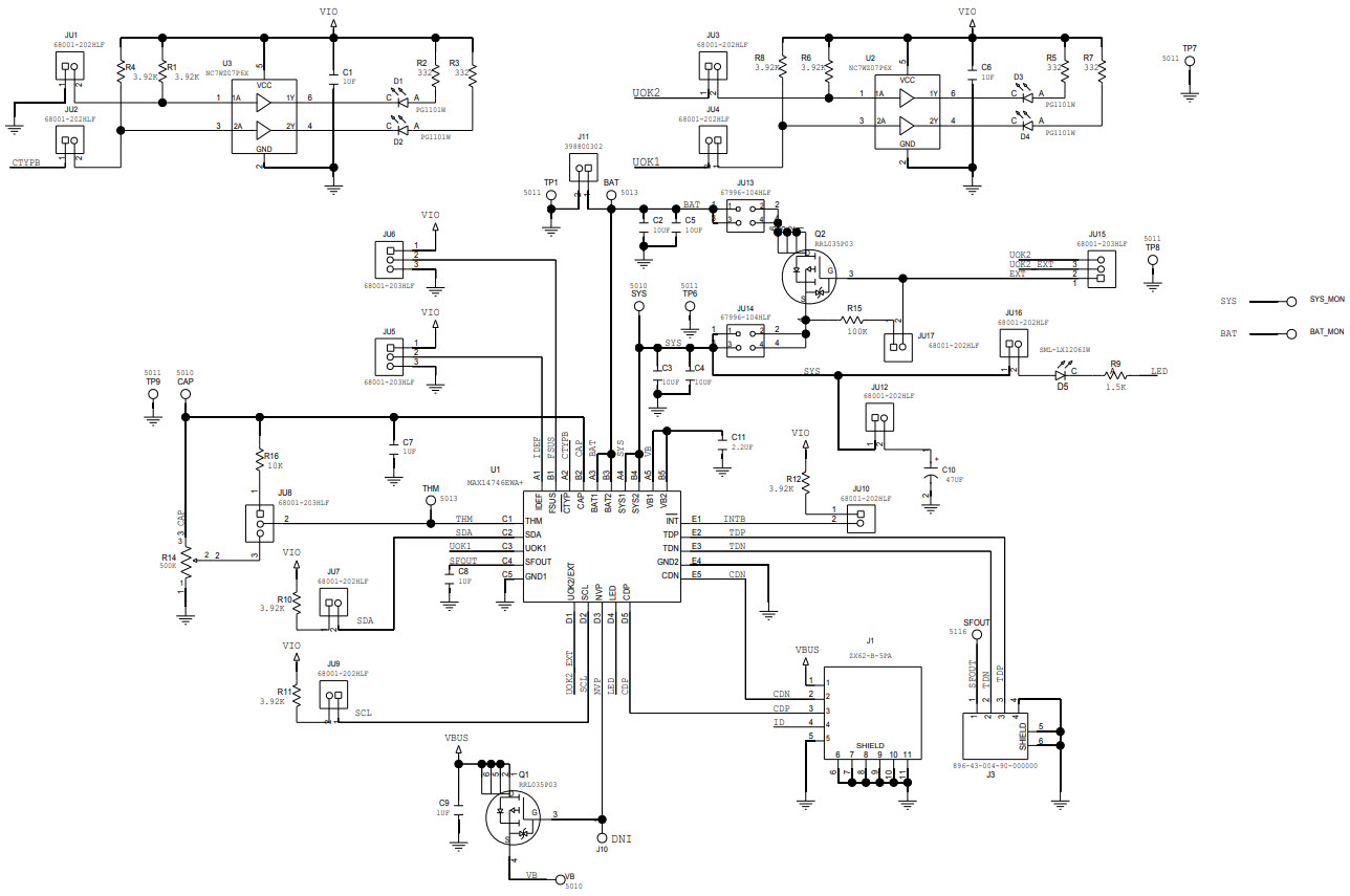
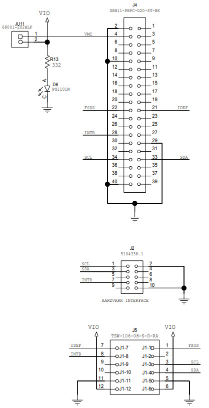
Maxim Integrated MAX14746EVKIT#EVAL KIT MAX14746 LI+ CHARGER
The MAX14746EVKIT-EVKIT# is an evaluation kit for the MAX14747 USB Detection with Smart Power Selector Li+ Chargers, Video and Imaging Devices. This kit provides a complete platform for evaluating the MAX14747, a USB detection and power selector IC for Li+ chargers, video and imaging devices. The kit includes a MAX14747 evaluation board, a USB Type-C cable, and a USB Type-A to Type-C adapter. The board features a USB Type-C connector, a USB Type-A connector, and a Li+ charger connector. The board also includes a MAXQ1061 microcontroller, a MAX14750 power selector, and a MAX14751 power selector. The kit also includes a USB Type-C to Type-A adapter, a USB Type-C to Type-B adapter, and a USB Type-C to Type-C adapter. The kit also includes a MAX14747 evaluation software package, which provides a graphical user interface for configuring and testing the MAX14747.
- TypeParameter
- Factory Lead Time6 Weeks
- Published2016
- Part StatusActive
- Moisture Sensitivity Level (MSL)1 (Unlimited)
- TypePower Management
- FunctionBattery Charger
- Utilized IC / PartMAX14746
- Supplied ContentsBoard(s)
- RoHS StatusROHS3 Compliant


Product
Brand
Articles
Tools















