Linear Technology/Analog Devices DC735ALTC4063EDD - LITHIUM-ION LINEAR
Description
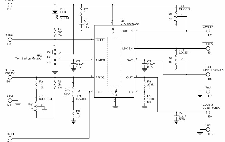
The Analog Devices DC735A-A, DC735A, LTC4063EDD Demo Board is a lithium-ion linear battery charger with an LDO regulator. It is designed for consumer electronics applications and has an input voltage range of 4.3V-8V. The battery output is 4.2V at 0.5V/1A, and the LDO output is 3V at 100 mA. This demo board is a great choice for applications that require a reliable and efficient battery charger.
Specifications
Linear Technology/Analog Devices technical specifications, attributes, parameters and parts with similar specifications to Linear Technology/Analog Devices .
- TypeParameter
- Factory Lead Time8 Weeks
- Part StatusActive
- Moisture Sensitivity Level (MSL)1 (Unlimited)
- TypePower Management
- FunctionBattery Charger
- Utilized IC / PartLTC4063
- Supplied ContentsBoard(s)
- Primary AttributesLi-Ion (1 Cell)
- Secondary AttributesOn-Board LEDs
- RoHS StatusROHS3 Compliant
0 Similar Products Remaining
Technical Documents
Associated Products
| Part Number | Manufacturer | Description | Stock | RFQ |
|---|---|---|---|---|
| Analog Devices, Inc. | RF Mixer, Down Converting, 600 to 2700 MHz, QFN-16 | 0 | RFQ |


Product
Brand
Articles
Tools









