Linear Technology/Analog Devices DC370A-BBOARD EVAL FOR LTC1734ES6
Description
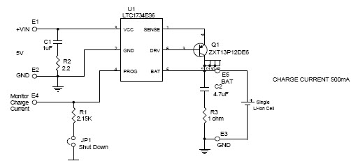
The Analog Devices DC370A-B, LTC1734ES6-4.2 Demo Board, Li-Ion Battery Charger is a consumer electronics device designed to charge lithium-ion batteries. It features a high-efficiency, low-noise, and low-cost design that is ideal for consumer electronics applications. The board includes a DC370A-B controller, LTC1734ES6-4.2 power management IC, and a Li-Ion battery charger. It is capable of charging up to 4.2V and has a maximum charging current of 1A. The board also includes a USB port for easy connection to a computer or other device. The board is designed to be easy to use and is compatible with a wide range of consumer electronics devices.
Specifications
Linear Technology/Analog Devices technical specifications, attributes, parameters and parts with similar specifications to Linear Technology/Analog Devices .
- TypeParameter
- Lifecycle StatusPRODUCTION (Last Updated: 3 weeks ago)
- Factory Lead Time8 Weeks
- Number of Pins0
- Published2002
- Part StatusActive
- Moisture Sensitivity Level (MSL)1 (Unlimited)
- TypePower Management
- Base Part NumberLTC1734
- FunctionBattery Charger
- Utilized IC / PartLTC1734-4.2
- Supplied ContentsBoard(s)
- Evaluation KitYes
- Primary AttributesLi-Ion (1 Cell)
- EmbeddedNo
- REACH SVHCNo SVHC
- RoHS StatusROHS3 Compliant
0 Similar Products Remaining
Technical Documents


Product
Brand
Articles
Tools












