Linear Technology/Analog Devices DC2095A-BBOARD DEMO FOR LTC6655BHLS8-4V
Description
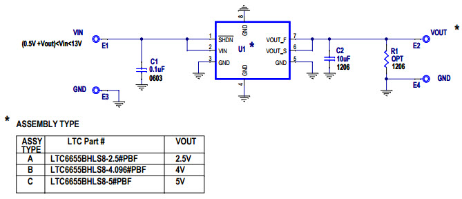
The Analog Devices DC2095A-B Demo Board is designed to demonstrate the performance of the LTC6655BHLS8-4V Ultra Low Noise, 4.096V Precision Voltage Reference in Ceramic Package. This demo board is ideal for instrumentation and measurement applications, providing a reliable and accurate voltage reference for precision measurements. The board features a wide range of features, including a low noise output, a wide temperature range, and a high accuracy of ±0.05%. The board also includes a low power consumption of only 1.5mA, making it suitable for battery-powered applications. The board is also designed to be easy to use, with a simple user interface and a wide range of connectors for easy connection to other devices.
Specifications
Linear Technology/Analog Devices technical specifications, attributes, parameters and parts with similar specifications to Linear Technology/Analog Devices .
- TypeParameter
- Factory Lead Time8 Weeks
- Published2014
- Part StatusActive
- Moisture Sensitivity Level (MSL)1 (Unlimited)
- TypePower Management
- Base Part NumberLTC6655
- FunctionVoltage Reference
- Utilized IC / PartLTC6655
- Supplied ContentsBoard(s)
- EmbeddedNo
- RoHS StatusROHS3 Compliant
0 Similar Products Remaining
Technical Documents


Product
Brand
Articles
Tools








