Linear Technology/Analog Devices DC2541ADEMO BOARD FOR LTC4279
Description
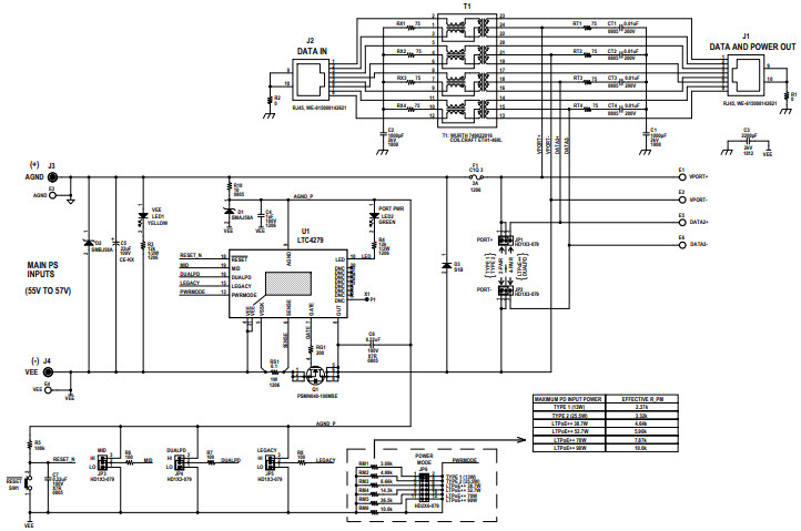
The Analog Devices DC2541A-A, DC2541A Demo Board is a powerful and versatile platform for testing and evaluating the LTC4279 Single Port PoE/PoE+/LTPoE++ PSE Controller. This board is designed to support up to 123W of power and is ideal for use in communications and telecom applications. It features a wide range of features, including a USB-C port, a USB-A port, an RJ45 port, and a DC power input. The board also includes a variety of LEDs and jumpers to help with debugging and troubleshooting. The board is also compatible with a variety of software tools, including the LTC4279 Evaluation Software, which allows users to quickly and easily configure and test the board.
Specifications
Linear Technology/Analog Devices technical specifications, attributes, parameters and parts with similar specifications to Linear Technology/Analog Devices .
- TypeParameter
- Lifecycle StatusPRODUCTION (Last Updated: 2 weeks ago)
- Factory Lead Time8 Weeks
- Number of Pins0
- Published2016
- Part StatusActive
- Moisture Sensitivity Level (MSL)1 (Unlimited)
- TypePower Management
- FunctionPower Over Ethernet (POE), PSE
- Utilized IC / PartLTC4279
- Supplied ContentsBoard(s)
- EmbeddedNo
- Secondary AttributesOn-Board LEDs, Test Points
- RoHS StatusNon-RoHS Compliant
0 Similar Products Remaining
Technical Documents
Associated Products
| Part Number | Manufacturer | Description | Stock | RFQ |
|---|---|---|---|---|
| Linear Technology/Analog Devices | IC OPAMP DIFF 1 CIRCUIT 8MSOP | 0 | RFQ |


Product
Brand
Articles
Tools











