Linear Technology/Analog Devices DC1322AEVAL BOARD CAP CHARGER LT3751
Description
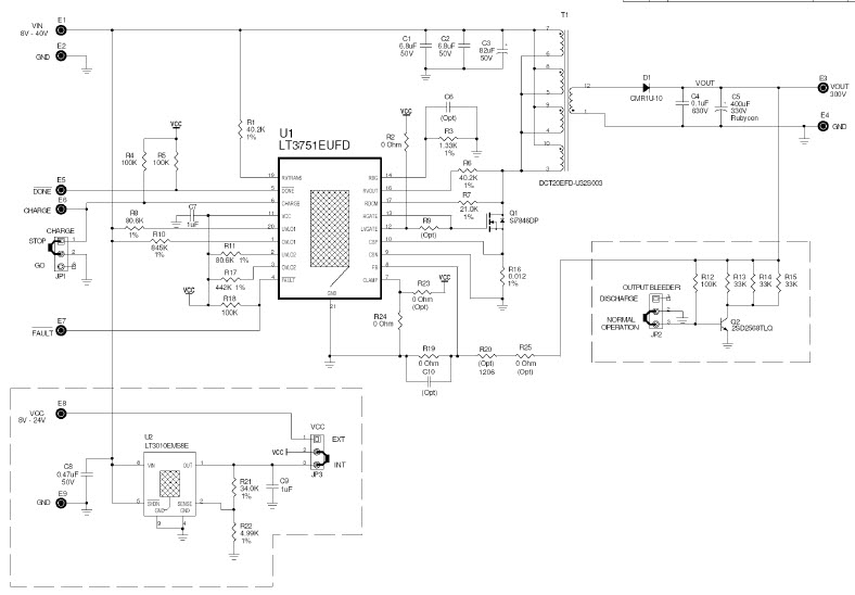
The Analog Devices DC1322A-A Demonstration Circuit is a high current capacitive charging circuit featuring the LT3751EUFD DC/DC Flyback Converter. This circuit is designed for consumer electronics applications and is capable of providing up to 5A of current. It features a wide input voltage range of 4.5V to 28V and a wide output voltage range of 0.8V to 24V. The circuit also includes a high-efficiency synchronous rectifier, a low-noise switching frequency of up to 1MHz, and a low-noise output voltage ripple of less than 1mV. The LT3751EUFD DC/DC Flyback Converter also features a wide operating temperature range of -40°C to +125°C, making it suitable for a variety of consumer electronics applications.
Specifications
Linear Technology/Analog Devices technical specifications, attributes, parameters and parts with similar specifications to Linear Technology/Analog Devices .
- TypeParameter
- Lifecycle StatusPRODUCTION (Last Updated: 3 weeks ago)
- Factory Lead Time8 Weeks
- Number of Pins0
- Published2009
- Part StatusActive
- Moisture Sensitivity Level (MSL)1 (Unlimited)
- TypePower Management
- FunctionCapacitor Charger
- Utilized IC / PartLT3751
- Supplied ContentsBoard(s)
- Evaluation KitYes
- EmbeddedNo
- RoHS StatusROHS3 Compliant
0 Similar Products Remaining
Technical Documents
Associated Products
| Part Number | Manufacturer | Description | Stock | RFQ |
|---|---|---|---|---|
| Analog Devices, Inc. | 0 | RFQ | ||
| Analog Devices, Inc. | Switching Voltage Regulators LT3751 - High Voltage Capacitor Charger Controller with Regulation | 0 | RFQ |


Product
Brand
Articles
Tools












