Maxim Integrated DS2777EVKIT+Evaluation Kits With 2-Cell Voltage Measurement
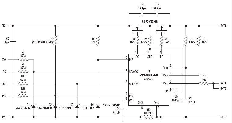
The Maxim Integrated DS2777EVKIT+ Evaluation Kit is designed to make performance evaluation, software development, and prototyping with DS2777, 2-cell stand-alone fuel-gauge ICs with Li-Ion (Li+) protector and SHA-1 authentication easy. This kit includes a DS2777EVKIT+ board, a USB cable, and a software package. The board features a DS2777 IC, a Li+ protector, and a SHA-1 authentication circuit. It also includes a USB port for easy connection to a PC. The software package includes a GUI, a library of functions, and a set of example programs. With this kit, users can quickly and easily evaluate the performance of the DS2777 ICs, develop software for them, and prototype their own designs. This kit is ideal for applications such as Video and Imaging Solutions.
- TypeParameter
- Published2009
- Part StatusActive
- Moisture Sensitivity Level (MSL)1 (Unlimited)
- Evaluation KitYes
- Radiation HardeningNo
- RoHS StatusNon-RoHS Compliant
| Part Number | Manufacturer | Description | Stock | RFQ |
|---|---|---|---|---|
| ON Semiconductor | IC SEC SIDE SYNC RECT DRV 8WDFN | 33000 | BUY |


Product
Brand
Articles
Tools





