Maxim Integrated MAX17260XEVKIT#EVKIT MODEL GAUGE M5 MAX17260
Applications:
Battery Management >
Battery Cell Fuel Gauging
End Products:
Video and ImagingHome AutomationSmart WatchPortable Gaming DevicesSensorsDigital Still CameraMedical DevicesBuilding AutomationPortable ComputersDigital Video CameraGaming and ToysBluetooth HeadsetLaptopTabletWireless SpeakerAction CamerasHealthcare Monitoring
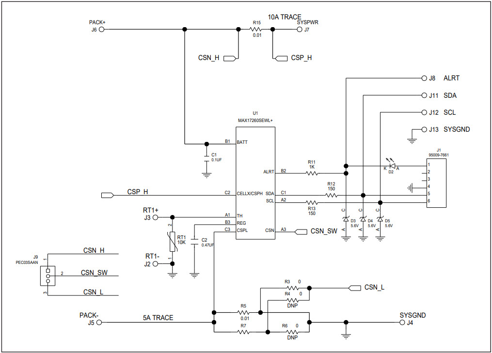
The MAX17260XEVKIT-XEVKIT# is an evaluation kit for the MAX17260X 1-Cell Battery Fuel Gauge, Video and Imaging. This kit provides a complete platform for evaluating the MAX17260X, a highly integrated fuel gauge IC for single-cell Li-ion and Li-polymer batteries. The kit includes a MAX17260X evaluation board, a USB-to-I2C interface board, and a USB cable. The evaluation board features a MAX17260X IC, a MAX17260X-compatible battery pack, and a set of jumpers and switches for configuring the IC. The USB-to-I2C interface board allows the user to connect the evaluation board to a PC for programming and monitoring the MAX17260X. The kit also includes a comprehensive set of software tools for configuring and monitoring the MAX17260X. The software tools provide a graphical user interface for setting up the IC, monitoring the battery's charge and discharge cycles, and displaying the battery's remaining capacity. The MAX17260XEVKIT-XEVKIT# is an ideal platform for evaluating the MAX17260X IC and its features.
- TypeParameter
- Factory Lead Time6 Weeks
- SeriesModelGauge™
- Part StatusActive
- Moisture Sensitivity Level (MSL)1 (Unlimited)
- TypePower Management
- FunctionFuel Gauge
- Utilized IC / PartMAX17260
- Supplied ContentsBoard(s)
- Secondary AttributesGraphical User Interface
- RoHS StatusROHS3 Compliant
| Part Number | Manufacturer | Description | Stock | RFQ |
|---|---|---|---|---|
| Analog Devices, Inc. | 0 | RFQ | ||
| Microchip Technology | MICROCHIP - 24LC025-I/ST - SERIAL EEPROM, 2KBIT, 400KHZ, TSSOP-8 | 25 | RFQ | |
| Analog Devices, Inc. | 0 | RFQ | ||
| Analog Devices, Inc. | 0 | RFQ | ||
| Analog Devices, Inc. | 0 | RFQ |


Product
Brand
Articles
Tools










