Maxim Integrated MAX17263GEVKIT#EVAL MAX17263 FUEL GAUGE
Description
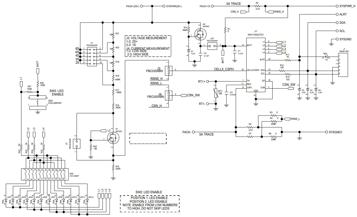
The MAX17263GEVKIT-GEVKIT# is an evaluation kit for the MAX17263 single/multi-cell fuel gauge with ModelGauge m5 EZ and integrated LED control, power management IC. This kit provides a complete platform for evaluating the MAX17263 IC, allowing users to quickly and easily evaluate the features and performance of the IC. The kit includes a MAX17263 IC, a ModelGauge m5 EZ fuel gauge, an integrated LED control, and a power management IC. The kit also includes a USB-based GUI, which allows users to monitor and control the IC's performance. The kit is ideal for evaluating the MAX17263 IC in a variety of applications, including battery-powered devices, portable electronics, and automotive systems.
Specifications
Maxim Integrated technical specifications, attributes, parameters and parts with similar specifications to Maxim Integrated .
- TypeParameter
- Factory Lead Time6 Weeks
- SeriesModelGauge™
- Part StatusActive
- Moisture Sensitivity Level (MSL)1 (Unlimited)
- TypePower Management
- FunctionFuel Gauge
- Utilized IC / PartMAX17263
- Supplied ContentsBoard(s)
- Secondary AttributesGraphical User Interface
- RoHS StatusROHS3 Compliant
0 Similar Products Remaining


Product
Brand
Articles
Tools







