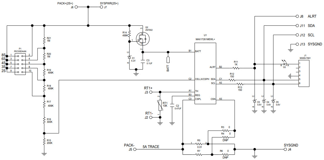
Maxim Integrated MAX17261XEVKIT#MAX17261 EVKIT FOR WLP MODELGAUG
The MAX17261XEVKIT-XEVKIT# is an evaluation kit for the MAX17261X Multi-Cell Fuel Gauge with ModelGauge m5 EZ, Video and Imaging Solutions. This kit provides a complete platform for evaluating the MAX17261X fuel gauge, which is designed to accurately measure the state of charge (SOC) of multi-cell Li-ion battery packs. The kit includes a MAX17261X evaluation board, a USB-to-I2C adapter, and a USB cable. The evaluation board features a MAX17261X fuel gauge IC, a MAX17261X-compatible battery pack, and a set of jumpers and switches for configuring the fuel gauge. The kit also includes a comprehensive set of software tools, including a graphical user interface (GUI) for monitoring and configuring the fuel gauge, as well as a library of example code for developing custom applications.
- TypeParameter
- Factory Lead Time6 Weeks
- SeriesModelGauge™
- Part StatusActive
- Moisture Sensitivity Level (MSL)1 (Unlimited)
- TypePower Management
- FunctionFuel Gauge
- Utilized IC / PartMAX17261
- Supplied ContentsBoard(s)
- Secondary AttributesGraphical User Interface
- RoHS StatusROHS3 Compliant


Product
Brand
Articles
Tools








