Maxim Integrated MAX17211GEVKIT#EVKIT FOR MODEL GAUGE M5 1S 1W
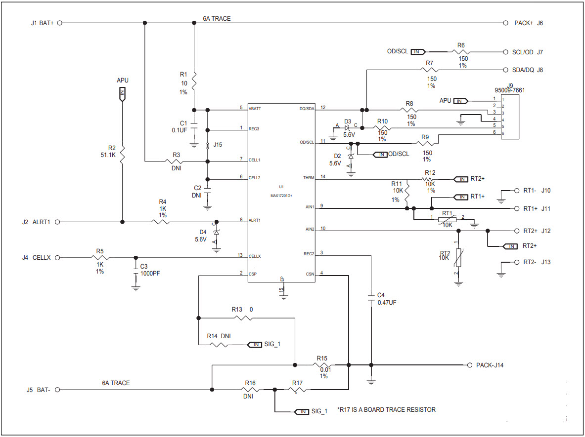
The MAX17211GEVKIT-GEVKIT# is an evaluation kit for the MAX17211G Stand-Alone Model Gauge m5 Fuel Gauge with SHA-256 Authentication, Video and Imaging Solutions. This kit provides a complete platform for evaluating the MAX17211G fuel gauge, which is a stand-alone fuel gauge with SHA-256 authentication, video and imaging solutions. The kit includes a MAX17211G fuel gauge, a USB-to-I2C adapter, a USB cable, and a set of jumpers and cables. The kit also includes a graphical user interface (GUI) for configuring and monitoring the fuel gauge. The GUI allows users to set up the fuel gauge, monitor the fuel level, and configure the SHA-256 authentication. The kit also includes a set of example code for the MAX17211G fuel gauge, which can be used to quickly get started with the fuel gauge.
- TypeParameter
- Factory Lead Time6 Weeks
- SeriesModelGauge™
- Published2016
- Part StatusActive
- Moisture Sensitivity Level (MSL)1 (Unlimited)
- TypePower Management
- Base Part NumberMAX17211
- FunctionFuel Gauge
- Utilized IC / PartMAX17211
- Supplied ContentsBoard(s)
- Evaluation KitYes
- Primary AttributesLi-Ion (1 Cell)
- Secondary AttributesGraphical User Interface
- REACH SVHCUnknown
- RoHS StatusROHS3 Compliant


Product
Brand
Articles
Tools









