Maxim Integrated DS2786EVKIT+Power Management IC Development Tools Eval Kit DS2786 (Stand-Alone OCV-Based Fuel Gauge)
Description
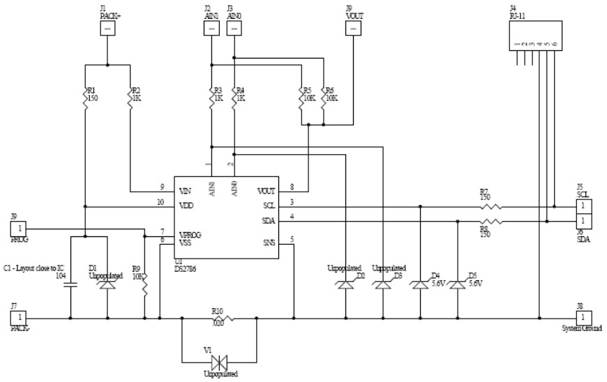
The Maxim Integrated DS2786EVKIT+ is an evaluation kit for the DS2786 Stand-Alone OCV-Based Fuel Gauge, Video and Imaging Products. This kit includes a DS2786 fuel gauge IC, a DS2786EVKIT+ board, and a USB cable. The DS2786EVKIT+ board provides a platform for evaluating the DS2786 fuel gauge IC and its features. It includes a USB interface for programming and monitoring the fuel gauge, as well as a battery connector for connecting a battery to the board. The board also includes a set of LEDs for displaying the fuel gauge status. The DS2786EVKIT+ is an ideal tool for evaluating the performance of the DS2786 fuel gauge IC and its features.
Specifications
Maxim Integrated technical specifications, attributes, parameters and parts with similar specifications to Maxim Integrated .
- TypeParameter
- RoHSDetails
- Tool Is For Evaluation OfDS2786
- Interface TypeRJ11, USB
- Factory Pack QuantityFactory Pack Quantity1
- SeriesDS2786EVKIT
- PackagingBulk
- TypeBattery Management
- Output Voltage-
- ProductEvaluation Kits
- Input Voltage-
0 Similar Products Remaining
Associated Products
| Part Number | Manufacturer | Description | Stock | RFQ |
|---|---|---|---|---|
| ON Semiconductor | HIGH PERFORMANCE INTEGRAT | 1900 | BUY | |
| ON Semiconductor | Voltage References ANA 2.5V PROG SHUNT REF | 2000 | BUY |


Product
Brand
Articles
Tools






