Maxim Integrated MAX17049EVKIT#Power Management IC Development Tools MAX17049 Eval Kit
Description
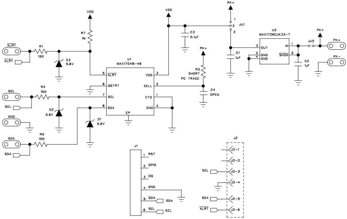
The MAX17049EVKIT-EVKIT# is an evaluation kit for the MAX17049 2-Cell Fuel Gauge with ModelGauge, Video and Imaging Applications. This kit includes a MAX17049 evaluation board, a USB cable, and a user guide. The MAX17049 is a highly accurate fuel gauge IC for two-cell Li-ion and Li-polymer battery packs. It features ModelGauge m5 EZ algorithm, which provides highly accurate state-of-charge (SOC) and state-of-health (SOH) estimates. The MAX17049 also features a low-power sleep mode, allowing for extended battery life. This evaluation kit is ideal for video and imaging applications, providing a convenient platform for testing and evaluating the MAX17049.
Specifications
Maxim Integrated technical specifications, attributes, parameters and parts with similar specifications to Maxim Integrated .
- TypeParameter
- Factory Lead Time6 Weeks
- Published2012
- Part StatusActive
- Moisture Sensitivity Level (MSL)1 (Unlimited)
- Max Operating Temperature85°C
- Min Operating Temperature-40°C
- InterfaceUSB
- Evaluation KitYes
- RoHS StatusNon-RoHS Compliant
0 Similar Products Remaining
Technical Documents
Associated Products
| Part Number | Manufacturer | Description | Stock | RFQ |
|---|---|---|---|---|
| Analog Devices, Inc. | 0 | RFQ |


Product
Brand
Articles
Tools








