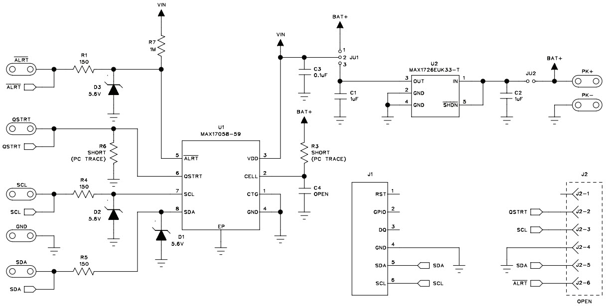
Maxim Integrated MAX17058EVKIT#Power Management IC Development Tools MAX17058 Eval Kit
The MAX17058EVKIT-EVKIT# is an evaluation kit for the MAX17058 1-Cell Fuel Gauge with ModelGauge, Video and Imaging Battery Management System. This kit provides a complete platform for evaluating the MAX17058, a highly accurate fuel gauge IC for single-cell Li-ion and Li-polymer batteries. The kit includes a MAX17058 evaluation board, a USB-to-I2C interface board, and a USB cable. The evaluation board features a MAX17058 IC, a MAX17058-compatible battery pack, and a variety of connectors for connecting to the USB-to-I2C interface board. The USB-to-I2C interface board provides a convenient way to communicate with the MAX17058 IC via the I2C bus. The kit also includes a comprehensive software package that allows users to quickly and easily configure the MAX17058 IC and monitor the battery's performance.
- TypeParameter
- Published2016
- Part StatusActive
- Moisture Sensitivity Level (MSL)1 (Unlimited)
- RoHS StatusNon-RoHS Compliant


Product
Brand
Articles
Tools





