Maxim Integrated MAX17262XEVKIT#KIT FOR MAX17262
Description
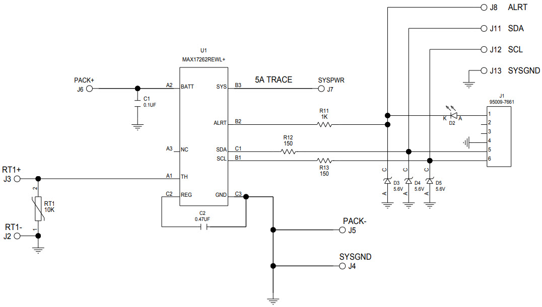
The MAX17262XEVKIT-XEVKIT# is an evaluation kit for the MAX17262 1-Cell Battery Fuel Gauge, designed for consumer electronics applications. The kit includes a MAX17262 evaluation board, a USB-to-I2C adapter, and a USB cable. The board is designed to measure the voltage, current, and temperature of a single-cell Li-Ion battery, and provides a graphical user interface for monitoring and controlling the fuel gauge. The board also includes a MAX17262 IC, which provides accurate fuel gauge measurements and a low-power shutdown mode. The kit also includes a comprehensive set of software tools for configuring and testing the MAX17262.
Specifications
Maxim Integrated technical specifications, attributes, parameters and parts with similar specifications to Maxim Integrated .
- TypeParameter
- Factory Lead Time6 Weeks
- SeriesModelGauge™
- Part StatusActive
- Moisture Sensitivity Level (MSL)1 (Unlimited)
- TypePower Management
- FunctionFuel Gauge
- Utilized IC / PartMAX17262
- Supplied ContentsBoard(s)
- Secondary AttributesGraphical User Interface
- RoHS StatusROHS3 Compliant
0 Similar Products Remaining
Technical Documents
Associated Products
| Part Number | Manufacturer | Description | Stock | RFQ |
|---|---|---|---|---|
| Maxim Integrated | IC SERIALIZER LVDS 48-LQFP | 1100 | RFQ |


Product
Brand
Articles
Tools







