Maxim Integrated MAX20078EVKIT#EVKIT FOR HIGH VOLTAGE LED BUCK
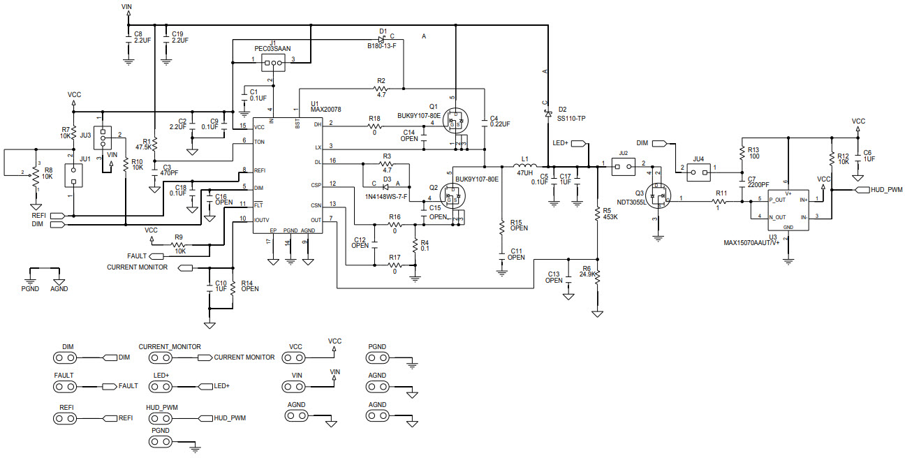
The MAX20078EVKIT-EVKIT# is an evaluation kit for the MAX20078 Synchronous Buck, High-Brightness LED Controller, Automotive and Transportation. This kit includes a MAX20078 evaluation board, a MAX20078EVKIT# software, and a MAX20078EVKIT# user guide. The MAX20078 is a high-efficiency, high-brightness LED controller designed for automotive and transportation applications. It features a wide input voltage range of 4.5V to 40V, and can support up to 8 LEDs in series. The MAX20078 also features a wide range of dimming options, including PWM, analog, and digital dimming. The MAX20078EVKIT# evaluation board allows users to quickly and easily evaluate the performance of the MAX20078. The MAX20078EVKIT# software provides a graphical user interface for configuring and monitoring the MAX20078. The MAX20078EVKIT# user guide provides detailed instructions on how to use the evaluation board and software.
- TypeParameter
- Factory Lead Time6 Weeks
- Voltage-Input4.5V~65V
- PackagingBulk
- Part StatusActive
- Moisture Sensitivity Level (MSL)1 (Unlimited)
- Output Current2A
- Voltage - Output3V~55V
- Utilized IC / PartMAX20078
- Supplied ContentsBoard(s)
- Outputs and Type1, Non-Isolated
- FeaturesDimmable
- RoHS StatusROHS3 Compliant
- MAX20078 Evaluation Kit
- MAX20078 Datasheet
- MAX20078 Evaluation Kit Abridged Datasheet
- Meeting the Power Challenges of General Lighting Applications
- Achieve Superior Automotive Exterior Lighting with a High-Power Buck LED Controller
- MAX20078EVKIT%23-Maxim-Integrated-datasheet-101610039.pdf
- Maxim-Integrated-company-65.pdf


Product
Brand
Articles
Tools






