Maxim Integrated MAX16832CEVKIT+KIT EVAL FOR MAX16832C LED DVR
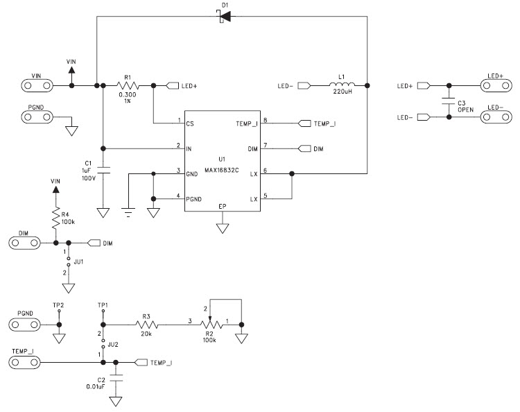
The MAX16832CEVKIT+ Evaluation Kit for MAX16832 High Brightness LED Driver for Automotive Lighting is a comprehensive evaluation platform for automotive and transportation applications. It includes a MAX16832 LED driver IC, a MAX16832CEVKIT+ board, and a MAX16832CEVKIT+ software package. The MAX16832 LED driver IC is a high-efficiency, high-brightness LED driver for automotive lighting applications. It features a wide input voltage range of 4.5V to 40V, and can drive up to 8 LEDs in series with a maximum output current of 1.2A. The MAX16832CEVKIT+ board provides a convenient platform for evaluating the MAX16832 LED driver IC, and includes a USB interface for easy connection to a PC. The MAX16832CEVKIT+ software package provides a graphical user interface for configuring and controlling the MAX16832 LED driver IC. The software also includes a library of example programs for controlling the MAX16832 LED driver IC. The MAX16832CEVKIT+ Evaluation Kit is an ideal solution for automotive and transportation applications requiring high-efficiency, high-brightness LED drivers.
- TypeParameter
- Factory Lead Time6 Weeks
- PackagingBox
- Published2008
- Part StatusActive
- Moisture Sensitivity Level (MSL)1 (Unlimited)
- Operating Supply Voltage65V
- Output Current666mA
- Voltage - Output64V
- Output Current per Channel666mA
- Utilized IC / PartMAX16832
- Supplied ContentsBoard(s)
- Evaluation KitYes
- Outputs and Type1, Non-Isolated
- FeaturesDimmable
- Radiation HardeningNo
- RoHS StatusROHS3 Compliant


Product
Brand
Articles
Tools













