Maxim Integrated MAX16822BEVKIT+KIT EVAL FOR MAX16822
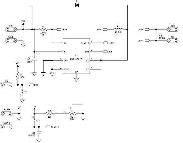
The MAX16822BEVKIT+ is an evaluation kit for the MAX16822 high brightness LED driver for automotive lighting. This kit is designed to provide a complete platform for evaluating the performance of the MAX16822 in automotive and transportation applications. It includes a MAX16822BEV board, a MAX16822BEV-EVAL board, and a MAX16822BEV-EVAL-CABLE. The MAX16822BEV board is a fully assembled and tested LED driver board that can be used to evaluate the performance of the MAX16822 in automotive and transportation applications. The MAX16822BEV-EVAL board is a development board that allows users to customize the MAX16822 for their specific application. The MAX16822BEV-EVAL-CABLE is a cable that connects the MAX16822BEV board to the MAX16822BEV-EVAL board. This kit provides a complete platform for evaluating the performance of the MAX16822 in automotive and transportation applications.
- TypeParameter
- Factory Lead Time6 Weeks
- PackagingBox
- Published2009
- Part StatusActive
- Moisture Sensitivity Level (MSL)1 (Unlimited)
- Operating Supply Voltage65V
- Output Current350mA
- Voltage - Output64V
- Output Current per Channel350mA
- Utilized IC / PartMAX16822
- Supplied ContentsBoard(s)
- Evaluation KitYes
- Outputs and Type1, Non-Isolated
- FeaturesDimmable
- Radiation HardeningNo
- RoHS StatusROHS3 Compliant


Product
Brand
Articles
Tools













