Maxim Integrated MAX20090EVKIT#EVAL KIT FOR MAX20090 LED
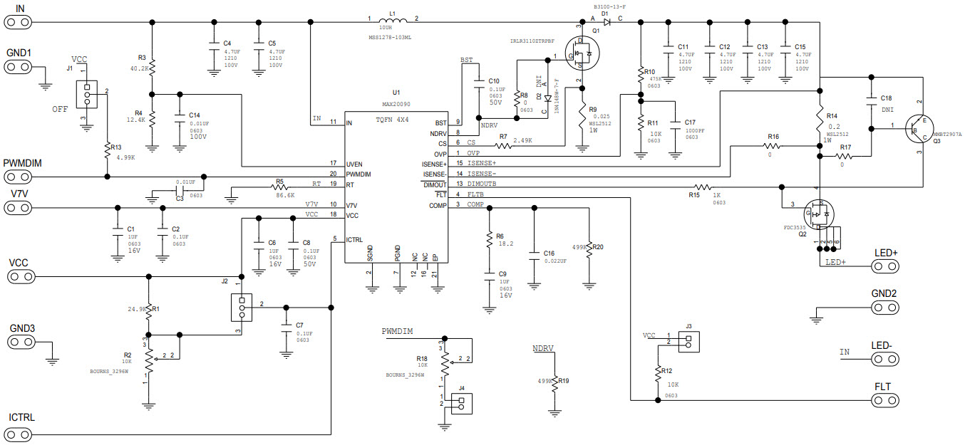
The MAX20090EVKIT-EVKIT# is an evaluation kit for the MAX20090 Automotive High-Voltage, High-Brightness LED Controller, Lighting Driver. This kit includes a MAX20090EVKIT# board, a MAX20090EVKIT# daughter board, and a MAX20090EVKIT# power supply. The MAX20090EVKIT# board is designed to evaluate the MAX20090 LED controller and lighting driver. It features a wide range of input and output voltage levels, allowing for testing of the MAX20090 in a variety of automotive lighting applications. The MAX20090EVKIT# daughter board provides additional features such as a temperature sensor, a current sense amplifier, and a voltage regulator. The MAX20090EVKIT# power supply provides a regulated power supply for the MAX20090EVKIT# board. This evaluation kit is ideal for testing and evaluating the MAX20090 LED controller and lighting driver in automotive lighting applications.
- TypeParameter
- Factory Lead Time6 Weeks
- PackagingBulk
- Published2016
- Part StatusActive
- Moisture Sensitivity Level (MSL)1 (Unlimited)
- Base Part NumberMAX20090
- Output Voltage36V
- Output Current1A
- Utilized IC / PartMAX20090
- Supplied ContentsBoard(s)
- Outputs and Type1, Non-Isolated
- FeaturesDimmable
- RoHS StatusNon-RoHS Compliant


Product
Brand
Articles
Tools













