Microchip HV9861ADB1LED Lighting Development Tools 21W AC LED DRIVER CONST CURRENT BOARD
Description
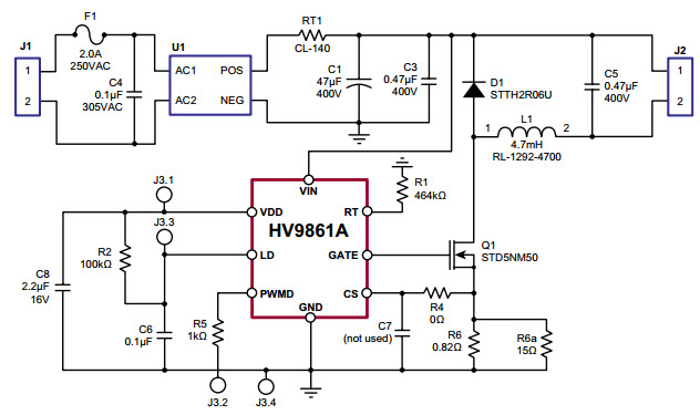
The Microchip Technology HV9861ADB1-ADB1 is a 21-Watt, Universal, AC LED Driver Demo Board with Accurate Average-Mode, Constant Current Control, Lighting Control, and Dimming. It is designed to provide a complete solution for driving high-power LED lighting applications. The board features a high-efficiency, constant-current LED driver with a wide input voltage range of 85-265VAC. It also includes a dimming control circuit, allowing for smooth dimming of the LED lighting. The board also features a lighting control circuit, allowing for the control of multiple LED lighting circuits. The board is designed to provide a reliable and cost-effective solution for LED lighting applications.
Associated Products
| Part Number | Manufacturer | Description | Stock | RFQ |
|---|---|---|---|---|
| Microchip Technology | MICREL SEMICONDUCTOR MIC2026-1YM.Power Distribution Switch, Current Limited, High Side, Active High, 2 Outputs, 5.5V, 0.9A, SOIC-8 | 570 | RFQ | |
| Microchip Technology | MICROCHIP - 24LC04B-I/P - SERIAL EEPROM, 4KBIT, 400KHZ, DIP-8 | 8000 | RFQ | |
| Analog Devices, Inc. | IC REG LDO 3.3V 0.7A 5DDPAK | 0 | RFQ |


Product
Brand
Articles
Tools














