Microchip HV9930DB1Microchip HV9930DB1; Supertex LED Driver Evaluation Board For HV9930
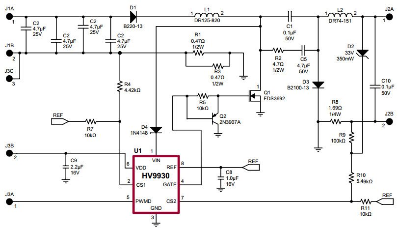
The Microchip Technology HV9930DB1-DB1, HV9930DB1, High Bright LED Driver Demo Board is designed to meet the requirements of automotive and lighting applications. It is a versatile and easy-to-use demonstration board that allows users to quickly evaluate the performance of the HV9930 LED driver IC. The board features a wide range of adjustable parameters, including LED current, dimming frequency, and dimming duty cycle, allowing users to customize the LED driver to their specific application. The board also includes a USB interface for easy connection to a PC, allowing users to monitor and adjust the LED driver parameters in real-time. With its robust design and wide range of features, the HV9930DB1-DB1 is an ideal solution for automotive and lighting applications.
| Part Number | Manufacturer | Description | Stock | RFQ |
|---|---|---|---|---|
| Microchip Technology | EL Lamp DRVR 5.5V 16-Pin QFN T/R | 200 | BUY |


Product
Brand
Articles
Tools











