Microchip HV9911DB3HV9911DB3 Demo Board
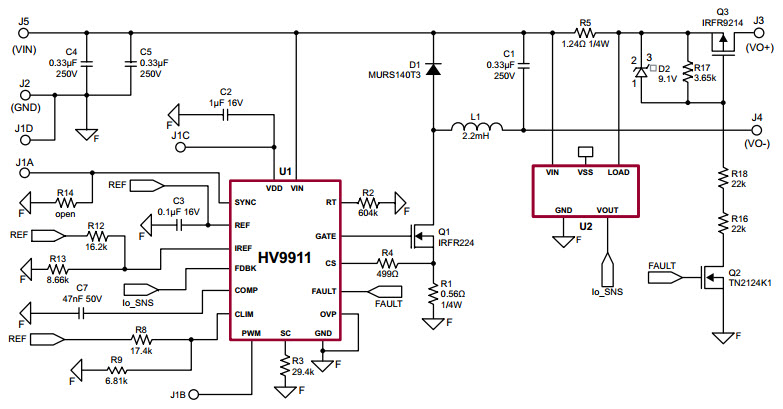
The Microchip Technology HV9911DB3-DB3 is a high brightness step-down LED driver demo board with excellent current regulation, power management and thermal performance. It is designed to provide a reliable and efficient solution for driving high-power LEDs. The board features a high-efficiency, low-noise, high-current step-down LED driver IC, the HV9911DB3, which is capable of driving up to 3A of current. The board also includes a wide range of features such as adjustable current regulation, dimming control, thermal protection, and over-voltage protection. The board is designed to be used in a wide range of applications such as automotive lighting, industrial lighting, and general lighting. The board is also designed to be easy to use and configure, making it an ideal solution for LED lighting applications.


Product
Brand
Articles
Tools










