Microchip HV9910BDB2HV9910BDB2 Demo Board
Description
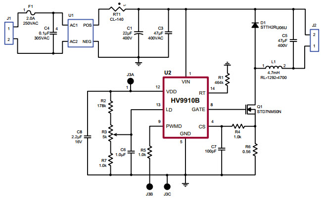
The Microchip Technology HV9910BDB2-BDB2 is a universal, off-line, high-brightness LED driver demo board. It is designed to drive up to 350mA of current to power LED lighting applications. The board features a high-voltage, high-efficiency, current-mode, PWM controller with integrated MOSFETs. It is capable of driving up to 8 LEDs in series, and can be used with a wide range of input voltages from 12V to 400V. The board also includes a wide range of protection features, such as over-voltage, over-temperature, and short-circuit protection. The board is ideal for use in a variety of lighting applications, including automotive, industrial, and residential lighting.


Product
Brand
Articles
Tools











