Microchip HV9930DB2HV9930DB2 Demo Board
Description
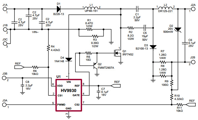
The Microchip Technology HV9930DB2-DB2 Boost-Buck High Brightness LED Driver Demo Board is a powerful and versatile lighting solution for a variety of applications. This demo board is designed to demonstrate the capabilities of the HV9930DB2 LED driver IC, which is capable of driving up to 10 LEDs in series with a maximum output current of 1.2A. The board features a wide input voltage range of 4.5V to 40V, adjustable output current, and a wide range of dimming options. The board also includes a USB interface for easy programming and monitoring of the LED driver. With its high efficiency and low power consumption, the HV9930DB2-DB2 is an ideal solution for a variety of lighting applications.


Product
Brand
Articles
Tools










